Цитата Jylvern:
Это не помогло. Я выполнила эту задачу другим способом, но я по прежнему не понимаю, почему там не хочет работать эта команда
Потому как это противоречит понятиям макса ) Вы пытаетесь соединить так сказать закрытое ребро с открытым. С ребрами такие фокусы не проходят) Вы отдетатчили полигон элементом, у этого полигона ребра теперь открыты, не замкнуты так сказать в отличии от ребрер родителя в этом месте.
Я вот только я не понял, к чему это было нужно.
Вы можете связать эти части по ребру или по полигону только таким образом. Это по крайней мере силами самого макса.

Цитата andreymgg:
Всем привет! Вопрос простой, но не знаю, как решить...
Есть фонарь,
Сделал так,

Не могу выдавить стекла.
Да, если нужные полигоны выделяю и Bevel'ом внутрь, то получается каша.

Жду советов!Всем спасибо!
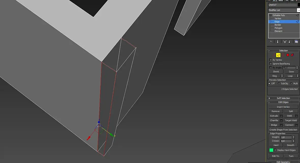
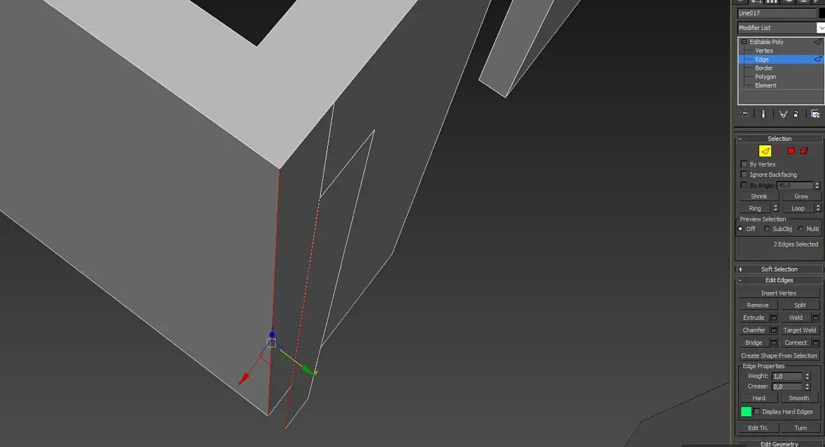
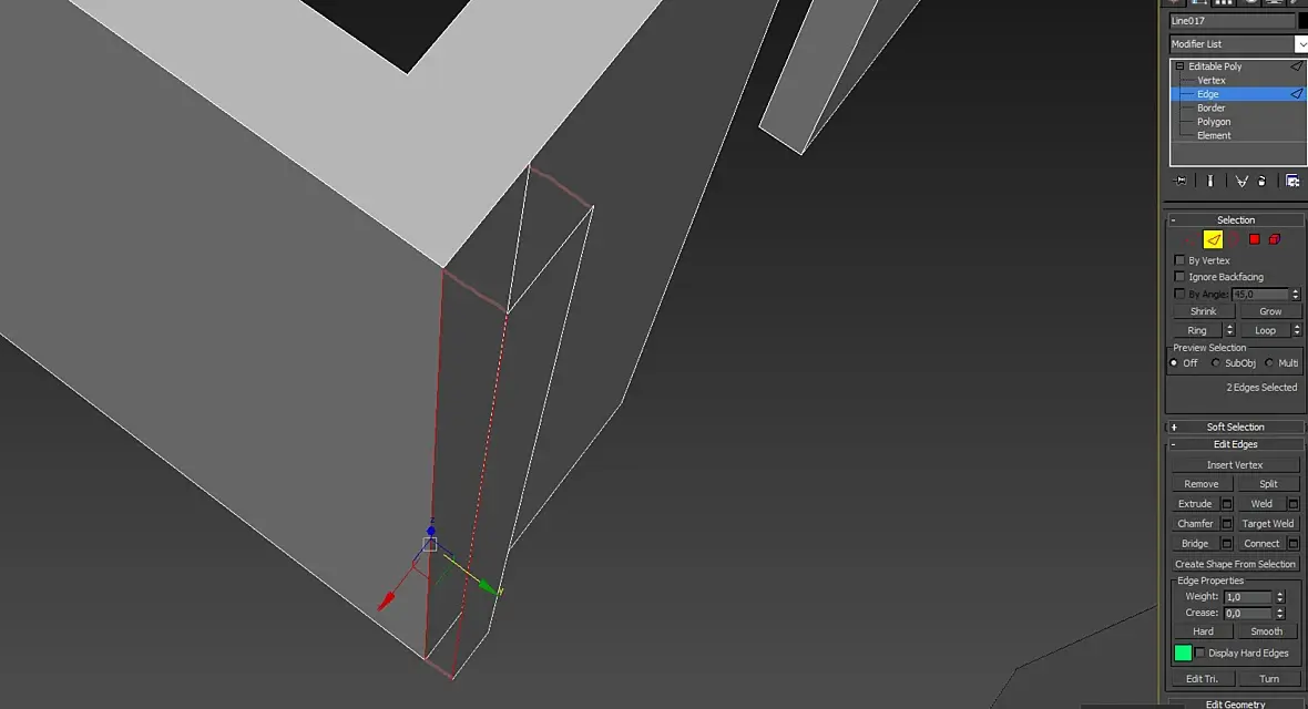
Нужно было показать сетку модели. Модель в реальных размерах? Так только гадать можно, не видя сетки модели. Но минимум должно быть так:

Быстренько накидал. И тогда хоть бевелом, хоть экструдом, все без проблем.
И да, что то не могу понять, то ли от прозрачности так кажется, то ли полигоны вывернуты наружу.Попробуйте для начала при выделенных полигонах нажать Flip, а потом попробовать бевел или экструд. На ваше уже усмотрение. А так не видя сетки что еще сказать можно.