3Ds MAX 2018

Автор
Сообщение
На сайте c 04.10.2006
Сообщений: 3707
Moscow
Цитата a.timofeev:
А на сайте досок ни одного апдейта не выложено. К чему бы это?

В клиентской зоне есть апдейт.

На сайте c 29.10.2014
Сообщений: 164
Москва
Цитата bahrwit:
Всем спасибо! А я то думал я один такой особенныйsmiley-smile.gif Сейчас проект доделаю, и вернусь, наверное, к старой доброй 16 версии, что то, чувствую, я не готов я еще к 2018 годуsmiley-rolleyes.gif

На 10ке не советую. Сам перешел на 10(лиц). Сижу на 16 максе и это своего рода пытка, сцены открываются раза с 3-5. Иногда вылеты из-за короны, иногда из-за макса. На 7 такого не было. Жду когда проекты закроются чтобы перейти на 18 макс, он под 10 лучше оптимизирован

На сайте c 21.08.2013
Сообщений: 3880
Не резиновая
Цитата lukmor:
Цитата bahrwit:
Всем спасибо! А я то думал я один такой особенныйsmiley-smile.gif Сейчас проект доделаю, и вернусь, наверное, к старой доброй 16 версии, что то, чувствую, я не готов я еще к 2018 годуsmiley-rolleyes.gif

На 10ке не советую. Сам перешел на 10(лиц). Сижу на 16 максе и это своего рода пытка, сцены открываются раза с 3-5. Иногда вылеты из-за короны, иногда из-за макса. На 7 такого не было. Жду когда проекты закроются чтобы перейти на 18 макс, он под 10 лучше оптимизирован

Windows 10 Enterprise LTSB наше все)

На сайте c 08.04.2016
Сообщений: 114
Кстати у меня стоит Windows 10 Enterprise LTSB, хотел бы узнать что это вообще за виндовс, т.к. не понял до сих пор его особенность
На сайте c 21.08.2013
Сообщений: 3880
Не резиновая

Eugene Epstein

http://www.quarta-embedded.ru/we/10/  

На сайте c 08.04.2016
Сообщений: 114

для чего 2018й макс копирует всё в C:\Users\Daria\Documents\3dsMax\downloads ?

Цитата semeniy:

Поставил Update 3, пользуюсь пару дней. Всё пока хорошо, кроме сохранения файлов. Не пойму по какой логике это работает, но с некоторыми файлами нажимаешь Ctr+S - идет сохранение файла, но в папке файл остается старым. Спасает только сохранить как ...

начал копаться в этой проблемы и нашел вот что, 2018й зачем-то копирует проект в папку C:\Users\User\Documents\3dsMax\downloads и при нажатии ctr+s сохраняет не оригинал а копию в этой папке, вопрос какого он это делает и как это отключить...

На сайте c 13.10.2011
Сообщений: 220
Алматы
У кого этот Макс рабочий, не могли бы подсказать, где скачали? Я на рутрекере смотрю раздачу, что-то много там на нее ругаются и ключа вроде нет...
На сайте c 24.05.2009
Сообщений: 10872
Цитата nnnkkk:
не могли бы подсказать, где скачали

На сайте c 16.05.2009
Сообщений: 580
Киев
Цитата Eugene Epstein:

начал копаться в этой проблемы и нашел вот что, 2018й зачем-то копирует проект в папку C:\Users\User\Documents\3dsMax\downloads и при нажатии ctr+s сохраняет не оригинал а копию в этой папке, вопрос какого он это делает и как это отключить...

Если найдёте решение этой проблемы, или какую-то новую информацию - делитесь, буду признателен.

На сайте c 13.10.2011
Сообщений: 220
Алматы

grdesigner

мне не лень искать. И гуглом пользоваться умею. Просто я боюсь скачивать непроверенное откуда-либо, кроме рутрекера, поскольку пару раз на других торрентах нарывалась на дрянь, после которой пришлось систему переустанавливать. Извините, если мой вопрос был неуместен.

На сайте c 24.11.2009
Сообщений: 4855
Москва
Предупреждение

политика

Дата выдачи:
19.01.2026 13:41:24

Действует до:
23.01.2026 00:00:00
Цитата nnnkkk:

grdesigner

мне не лень искать. И гуглом пользоваться умею. Просто я боюсь скачивать непроверенное откуда-либо, кроме рутрекера, поскольку пару раз на других торрентах нарывалась на дрянь, после которой пришлось систему переустанавливать. Извините, если мой вопрос был неуместен.

С сайта производителя триал качайте. Самый официальный и проверенный инсталлятор

На сайте c 24.05.2009
Сообщений: 10872

nnnkkk, Вы, к сожалению, не поняли. :)

А если так?

На сайте c 25.02.2009
Сообщений: 2326
Kyiv
Цитата nnnkkk:
У кого этот Макс рабочий, не могли бы подсказать, где скачали? Я на рутрекере смотрю раздачу, что-то много там на нее ругаются и ключа вроде нет...
https://www.autodesk.ru/products/3ds-max/subscribe  

На сайте c 13.10.2011
Сообщений: 220
Алматы
Спасибо. Так и сделаю.
На сайте c 09.01.2014
Сообщений: 3427
Цитата grdesigner:
А если так?

Надо показать ночь и принца)

На сайте c 24.05.2009
Сообщений: 10872
Цитата Kenzo80:
Цитата grdesigner:
А если так?

Надо показать ночь и принца)

По правде говоря, следующей наводкой у меня планировался Ксеркс.

На сайте c 18.06.2011
Сообщений: 72
Yaroslavl

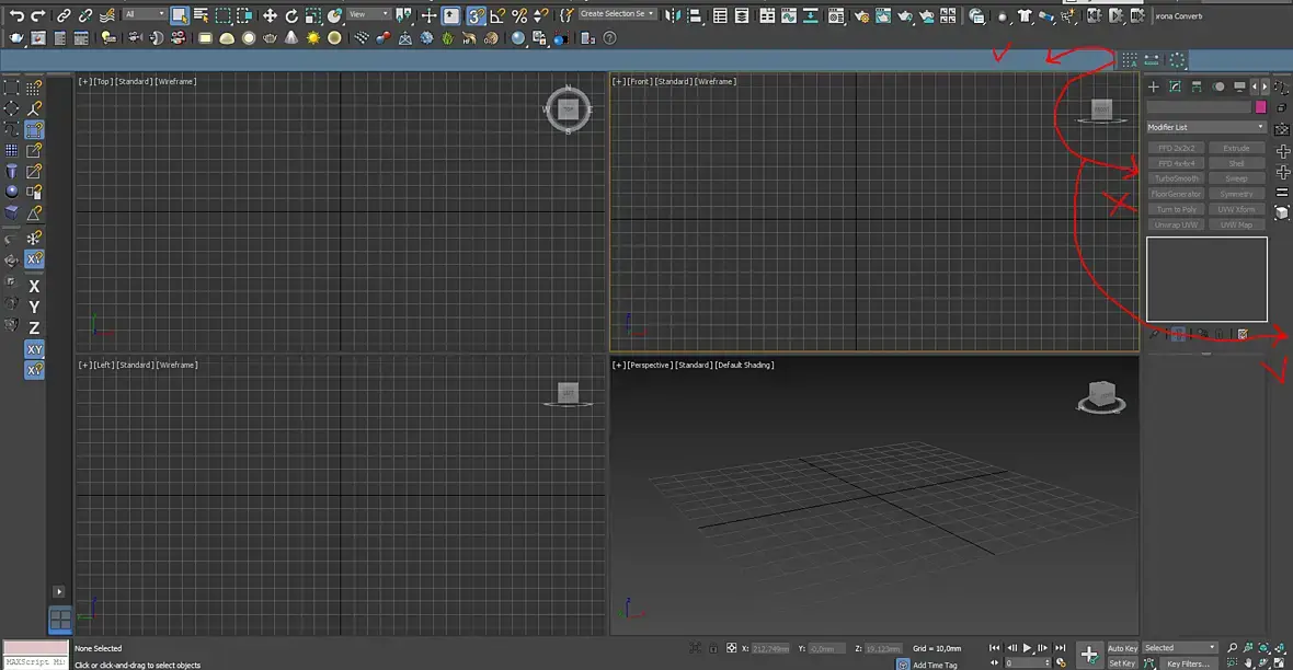
 Столкнулся с такой проблемой... На скрине, где галочки, там можно меню прикрепить, а где крестик хрен(слева от командной панели). не удобно крусор гонять в равый край, перед панелью всегда было удобнее, мелочь вроде но досадная. Ни кто не сталкивался ?   P/S  еще меню с вариантами вьюпортов требует целой колонки, как по мне так бред .

и 

На сайте c 08.04.2016
Сообщений: 114
Во время каждого 4-5 рендера внезапно начинается "дискотека" все окна что есть в максе начинают мелькать, исчезают затем поялвяются поочередно, через некоторое время всё ок. Кто сталкивался?
На сайте c 24.11.2009
Сообщений: 4855
Москва
Предупреждение

политика

Дата выдачи:
19.01.2026 13:41:24

Действует до:
23.01.2026 00:00:00
Цитата Eugene Epstein:
Во время каждого 4-5 рендера внезапно начинается "дискотека" все окна что есть в максе начинают мелькать, исчезают затем поялвяются поочередно, через некоторое время всё ок. Кто сталкивался?

это было еще в 2014, так что это не баг, а фича

На сайте c 18.06.2011
Сообщений: 72
Yaroslavl
Еще что заметил, при настройке горячих клавиш под себя, один гемор, то не назначается сочетания с альтом (получатся через шифт с последуюим его отдатием) , не говоря что не работают уже назначеные... вообщем после удаления ини файла  и переназначении клавишь, надо перезапустить макс, потом все заработает, хотя это  не точно, у меня получилось раза с 5ого. Вообщем 18ый макс для мазахистов, проверено лично
Читают эту тему: