3DS Max 2019

Автор
Сообщение
На сайте c 25.10.2018
Сообщений: 92
Москва

На сайте c 14.06.2012
Сообщений: 16903
Москва
Цитата swed2012:
В 2019.3 завезли рендер внутри вьюпорта:https://www.youtube.com/watch?v=o24DPbf_fB0    Не могу завести вместе с короной. В настройках рендера в activeshade нет возможности выбрать рендер короны.

Корона в любой версии макса может рендерить во вьюпорте, у неё в тулбаре есть кнопка для этого.

На сайте c 01.06.2011
Сообщений: 45
Уфа
Цитата Yehat:
Цитата swed2012:
В 2019.3 завезли рендер внутри вьюпорта:https://www.youtube.com/watch?v=o24DPbf_fB0     Не могу завести вместе с короной. В настройках рендера в activeshade нет возможности выбрать рендер короны.

Корона в любой версии макса может рендерить во вьюпорте, у неё в тулбаре есть кнопка для этого.

Если по ссылки перейти понятно будет что мне нужно. Там рендер идет во вьюпорте и в нем же можно в сцене работать, любые модификации как при обычной работе, но только с рендером в том же окне где и работаешь. С 4 минуты видео нагляднее всего 

На сайте c 22.11.2015
Сообщений: 4
Как установить  сервис паки на 3ds max?? Подскажите пожалуйста!

установка доходит до половины и зависает. 3d max 2019, windows 10

На сайте c 11.02.2018
Сообщений: 2046
Сальск

А точно зависает, сколько ждали? Я когда ставил этот третий сервис пак, так даже скриншоты экрана делал чтобы сравнить их понять, движется эта полоска или нет. И она таки двигалась, но оооочень медленно причём примерно как раз в этом районе, что у Вас на скрине.

Сервис пак этот ставился дольше чем сам Макс. Но всё-таки встал.

На сайте c 22.11.2015
Сообщений: 4
Цитата GreatWhiteShark:

А точно зависает, сколько ждали? Я когда ставил этот третий сервис пак, так даже скриншоты экрана делал чтобы сравнить их понять, движется эта полоска или нет. И она таки двигалась, но оооочень медленно причём примерно как раз в этом районе, что у Вас на скрине.

Сервис пак этот ставился дольше чем сам Макс. Но всё-таки встал.

А такая прога не нужна случайно?)

На сайте c 11.02.2018
Сообщений: 2046
Сальск
Цитата Design.KD:
А такая прога не нужна случайно?)

Эээ... я не знаю что это за прога :) Просто рассказываю свой опыт - когда ставил этот сервис пак, мне тоже показалось что он завис и прогресс бар не движется. Начал делать скрины с интервалом в несколько минут, и обнаружил, что всё-таки движется, но со скоростью дрейфа континентальных плит. Тогда я оставил всё как есть и он в итоге поставился таки, хоть и очень долго.

На сайте c 22.11.2015
Сообщений: 4

Ок, спасибо подождуsmiley-smile.gif

На сайте c 04.05.2011
Сообщений: 92
Баку-Сумгаит

Мир всем пролетарским дяденькам и тетенькам!  Для всех кого достало ждать около получаса с установкой 3ds max 2019 sp3   выкладываю тихую установку которую сам состряпал ...из стандартной экзешки выкорчевал наш старый msp  ....и далее через батник по старинке ...устанавливается точно также около 3 минут ....

https://yadi.sk/d/po5c12SC50tb2Q 

распаковываем.... запускаем от имени администратора бат файл ... вуаля!!!

На сайте c 09.04.2017
Сообщений: 2
Помогите пожалуйста, не могу решить проблему. Макс стал очень долго делать импорт (определенные сцены, не знаю на каком моменте это происходит), даже в пустую сцену, стоит антивирус, памяти достаточно, мусора тоже нет, запускается и работает быстро, только импорт, может даже по 15 минут грузить.
На сайте c 06.03.2007
Сообщений: 337
Цитата architect14:

Мир всем пролетарским дяденькам и тетенькам!  Для всех кого достало ждать около получаса с установкой 3ds max 2019 sp3   выкладываю тихую установку которую сам состряпал ...из стандартной экзешки выкорчевал наш старый msp  ....и далее через батник по старинке ...устанавливается точно также около 3 минут ....

https://yadi.sk/d/po5c12SC50tb2Q  

распаковываем.... запускаем от имени администратора бат файл ... вуаля!!!

Спасибо тебе добрый человек!

Активность: 0
На сайте c 20.11.2013
Сообщений: 1
Казахстан-Алматы
Цитата AngelinaLit:
Помогите пожалуйста, не могу решить проблему. Макс стал очень долго делать импорт (определенные сцены, не знаю на каком моменте это происходит), даже в пустую сцену, стоит антивирус, памяти достаточно, мусора тоже нет, запускается и работает быстро, только импорт, может даже по 15 минут грузить.

Привет у меня тоже такая фигня, решил проблему??? я думаю из за винды?
Активность: 0
На сайте c 10.08.2018
Сообщений: 1
Иркутск

Всем здравствуйте! У меня установлен 3Д max 2019, рендер Arnold.

Не получается загружать объекты с 3ddd

Что сделать?

Установить другой рендер? Какой?..... 

На сайте c 10.07.2008
Сообщений: 1922
Екатеринбург/Калининград
Цитата niks.a:
Что сделать? Установить другой рендер? Какой?..... 

начать с самого нуля! начните с уроков по моделированию, потом переходите на материалы и рендер v ray! 

Вариант попроще: покупайте мощный комп и ставте рендер корона!

На сайте c 09.04.2017
Сообщений: 2
Цитата Aiseil:
Цитата AngelinaLit:
Помогите пожалуйста, не могу решить проблему. Макс стал очень долго делать импорт (определенные сцены, не знаю на каком моменте это происходит), даже в пустую сцену, стоит антивирус, памяти достаточно, мусора тоже нет, запускается и работает быстро, только импорт, может даже по 15 минут грузить.

Привет у меня тоже такая фигня, решил проблему??? я думаю из за винды?  
нет, переустановила макс, не помогло, самое интересное, на втором компе такого нет, хотя файлы кидаю туда и обратно
На сайте c 20.11.2011
Сообщений: 20
г. Уфа
Ребят, подскажите, пожалуйста, рабочую ссылку на 3d max 18 для windows 10 на английском???
На сайте c 08.08.2017
Сообщений: 1
Цитата AngelinaLit:
Помогите пожалуйста, не могу решить проблему. Макс стал очень долго делать импорт (определенные сцены, не знаю на каком моменте это происходит), даже в пустую сцену, стоит антивирус, памяти достаточно, мусора тоже нет, запускается и работает быстро, только импорт, может даже по 15 минут грузить.

Кто нибудь решил эту проблему?

На сайте c 02.03.2018
Сообщений: 162




Дата выдачи:
06.08.2024 17:58:08


Пожизненный бан
Цитата Natalka30101987:
Ребят, подскажите, пожалуйста, рабочую ссылку на 3d max 18  на английском???

угараешь что-ли? smiley-yahoo.gif

На сайте c 13.08.2017
Сообщений: 199
Цитата a-studio-a-studio:
Цитата AngelinaLit:
Помогите пожалуйста, не могу решить проблему. Макс стал очень долго делать импорт (определенные сцены, не знаю на каком моменте это происходит), даже в пустую сцену, стоит антивирус, памяти достаточно, мусора тоже нет, запускается и работает быстро, только импорт, может даже по 15 минут грузить.

Кто нибудь решил эту проблему?

возможно разрешение текстур выставлено не по дефолтупри нажатии alt+B -> display performance, я для моделирования когда-то выставлял размеры 4096 пикселей на все 3 колонки, так стало тормозить, поменял все по дефолту на 1024/512/1024 стало быстрее летать все) Опять же всегда когда тупит при импорте помогает мне Pure Scene, всегда выручает.

На сайте c 28.10.2016
Сообщений: 75
Алматы

Цитата dead_lyric:

подскажите, где теперь эта кнопка в слоях лежит? которая объект на главный слой добавляет

Блин, таже самая проблема! пересел с 2014 сразу на 2019 макс, не могу разобраться. как работать со слоями((((( В 2014 все просто было, выделяешь объект, выделяешь слой в который нужно его перенести, нажимаешь плюсик и все ок! а в 2019 нет этого плюсика волшебного! КАК ЭТО РАБОТАЕТ?)))

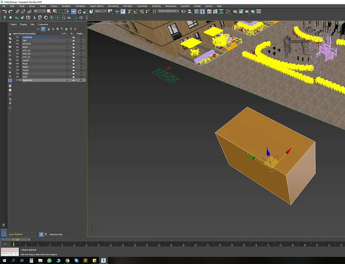
Для наглядности! сейчас Box у меня находится в слое "0(default)", а мне нужно чтоб он был в слое "благоустр"! Как это сделать?

Читают эту тему: