Блендер

Автор
Сообщение
На сайте c 27.04.2016
Сообщений: 2234

PetrT

Вот что нужно, но здесь шейдер с прозрачностью. Может есть другой вариант?

На сайте c 19.10.2017
Сообщений: 683
В далекой далекой Галактике

хм

другие варианты мне не известны

На сайте c 27.04.2016
Сообщений: 2234

у меня еще один извращенный вопрос))

Я поскульптил в zbrush потом експорт в блендер, в блендере хочу поскульптить и реакции на кисти ноль.

Аплай делал, нормали не вывернуты. Причем некоторые кисти работают а некоторые нет. Как всегда нужны какраз те что не работают.

На сайте c 08.12.2009
Сообщений: 650
Воронеж

А это не то?

На сайте c 27.04.2016
Сообщений: 2234

lnnleon

В эдит моде пойдет. Спасибо.

На сайте c 16.10.2006
Сообщений: 1774
Цитата lnnleon:
А это не то?

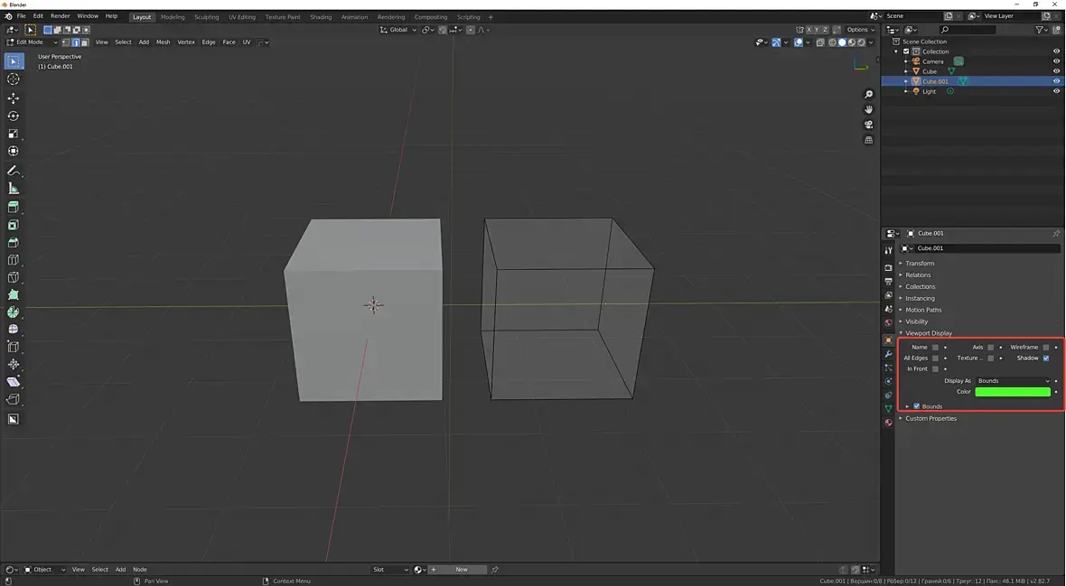
совершенно не то -сделайте сферу или любой объект сложнее куба и посмотрите что получится

На сайте c 08.12.2009
Сообщений: 650
Воронеж
Цитата D-d_Man:
Цитата lnnleon:
А это не то?

совершенно не то -сделайте сферу или любой объект сложнее куба и посмотрите что получится

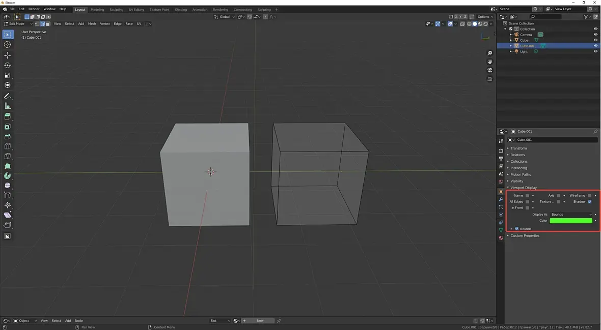
В режиме редактирования сфера полупрозрачная, что вас не устраивает?

На сайте c 16.10.2006
Сообщений: 1774
Цитата lnnleon:
что вас не устраивает?

не совсем то - т.к. только сека есть а поверхности нет

На сайте c 27.04.2016
Сообщений: 2234

Полезная штука

На сайте c 19.10.2017
Сообщений: 683
В далекой далекой Галактике

В 2013 записывал мини-тутор по созданию молнии в Blender

 и результат.

Может кому то пригодиться

На сайте c 27.04.2016
Сообщений: 2234

Привет. Подскажите, допустим через udim развернул на несколько квадратов в blender, теперь нужно печь в мармосет или сабстанс к примеру. Они работают с udim? Что-то не нагуглил.

вот только такой вариант нашел

Toolbag does not support UDIMs, but you can render maps that are compatible with UDIM systems by following a few couple steps:For each UDIM, select the faces in that UV layout and give them a new material. Name them 1001, 1002, etc to correspond with your UDIMsMove each UDIM into the 0-1 UV spaceLoad your high and low poly meshes as you normally would, and enable Multiple Texture Setsbake!This will treat each material assignment / texture set as a UDIM and export a series of maps for each with _1001, _1002, etc appended to the files.

На сайте c 27.07.2016
Сообщений: 1567
Красноярск
за марму и сабстанс не скажу, я бы запёк в коуте.. там юдимы работают. )
На сайте c 25.02.2009
Сообщений: 2713
Липецк

Посмотреть можно и целиком, но с 7й минуты самая мякотка.

ежегодная шутка )

На сайте c 16.10.2006
Сообщений: 1774
Цитата Kaiwas:
Посмотреть можно и целиком,

видел этого чувака - хорошо работает с топологией таких лепных элементов, геморное это дело, возня.

На сайте c 27.04.2016
Сообщений: 2234

все к одному.теперь это...

На сайте c 25.02.2009
Сообщений: 2713
Липецк
Что-то опять для скульпта интересное
На сайте c 09.08.2010
Сообщений: 1492
Близ Ростова -на- Дону
Цитата Kaiwas:
Что-то опять для скульпта интересное

Насколько я понимаю, поправили тормоза с вьюпортом и багами кисти на плотных сетках (Но это не точноsmiley-biggrin.gif)

Цитата Kaiwas:

... но с 7й минуты самая мякотка.

Павел умеет удивлять))

На сайте c 13.06.2015
Сообщений: 918
Ukraine, Kyiv
Цитата Kaiwas:

Посмотреть можно и целиком, но с 7й минуты самая мякотка.

А как плагин называется?)

С обезянкой вообще годно получилось, просто топ уровень.

На сайте c 25.02.2009
Сообщений: 2713
Липецк
Цитата freys2011:
А как плагин называется?)

Handmade + F2 )

Может ещё геймпад используется (я серьезно. Павел могёт)

На сайте c 13.06.2015
Сообщений: 918
Ukraine, Kyiv
Цитата Kaiwas:
Цитата freys2011:
А как плагин называется?)

Handmade + F2 )

Может ещё геймпад используется (я серьезно. Павел могёт)

Как же офигенно сделан этот ролик. Вначале такая спокойная музыка, на раслабончике смотришь, и тут внезавно с 7 минуты как пошло поехало. Это заслуживает лайка и подписки. 2й раз посмотрел. Хотя мне кажется это можно смотреть вечно)

Читают эту тему: hukaro