Блендер

Автор
Сообщение
На сайте c 27.07.2016
Сообщений: 1567
Красноярск
Цитата владд:
Подскажите пожалуйста как отобразить только одну ось z. 

может я не то понял в вопросе..  нажав например "G потом Z", G - двигать объект, Z - по оси Z.
Если нажать G потом Shift+Z - то двигает по всем осям кроме Z.. и такая логика преследуется по всему инструментарию. 

На сайте c 28.01.2020
Сообщений: 330
StunBreaker, Спасибо большое !
На сайте c 27.07.2016
Сообщений: 1567
Красноярск
Цитата StunBreaker:
"G потом Z"

более того если один раз нажать Z двигает по глобальной оси, а если ещё раз нажать Z - двигает по локальной оси )

На сайте c 28.01.2020
Сообщений: 330
StunBreaker, Единственное что не получается это то, что  после отображения оси  z  и продолжая  работать , сделать так, чтобы  она, как на скрине, продолжала оставаться , а не  исчезала .
На сайте c 25.02.2009
Сообщений: 2759
Липецк
Цитата владд:
сделать так, чтобы она, как на скрине, продолжала оставаться

отображение глобальных осей - это уже по моему рецепту чуть ранее )

Что касаемо операций то логично что пропадает. Неот операции - нет отображения.

Но если нужны локальные оси их надо включить тут

На сайте c 28.01.2020
Сообщений: 330
Kaiwas, вот урок https://www.youtube.com/watch?v=SdwW-CHtQ9s& ;t=38s с 9:26 . Ось z  как появилась так и осталась .
На сайте c 25.02.2009
Сообщений: 2759
Липецк
Цитата владд:
Ось z как появилась так и осталась .

Ну так яж сразу написал что если нужно отображение то включить его так .

По-умолчанию просто включено X и Y, а Z выключено.

На сайте c 28.01.2020
Сообщений: 330

Kaiwas, Спасибо ! Вот теперь всё окончательно понятно .

Подскажите пожалуйста почему у меня фон от HDR карты стал однотонным и очень , очень бледным, почти исчезнувшим.   .

На сайте c 11.09.2019
Сообщений: 16
Самара
Цитата владд:
Подскажите пожалуйста почему у меня фон от HDR карты стал однотонным и очень , очень бледным, почти исчезнувшим.

В ортографическом режиме окружение не отображается, нужно перейти в режим перспективы. Ну а про ползунок World Opasity, думаю, вы знаете.

На сайте c 25.02.2009
Сообщений: 2759
Липецк

Перезапилил свою супер-мега-афигенно-долгоиграющую в разработке сцену для кручения-верчения домиков.

Выглядит это теперь примерно так

Посмотреть как оно работает можно тут

Даже записал нудное часовое видео с принципами как оно работает. Правда видео месячной давности, но общая суть не сильно изменилась. Под видео можно скачать сцену, которая была реализована на момент записи видео.

Смотреть тут

Хотели деревья на геонодах? Забирайте

На сайте c 25.02.2009
Сообщений: 2759
Липецк
Цитата Evilis:
При приближении к дому, начинают вылазить дизайнеры-зомби, от которых нужно отстреливаться )

Спасибо за идею )))
Но опасаюсь перегружать. Для WEB это всё может оказаться неподъёмным (не у всех комплюхтеры мощные и аппаратный webgl в браузерах включен).

Но под десктоп такой можно было бы собрать, но я не буду (пока что).

На сайте c 28.01.2020
Сообщений: 330

 

Подскажите пожалуйста, если кто пользовался аддоном Lily Surface Scraper . Установил его , скачал в Poly Haven ссылку на текстуру и осталось вставить её в URL ( выделенно зелёной рамкой )  , но увы она , ссылка, не вставляется . Хотя по уроку всё происходит без проблем . Что не так ? Заранее благодарен.  

На сайте c 25.02.2009
Сообщений: 2759
Липецк

Не пользую, но попробовал бы:

1) Проверить есть ли ссылка в буфере обмена   (вставить куданидь ещё)

2) Прописать ручками

3) помимо меню мыши попробовал бы ctrl+C / shift+ins

На сайте c 28.01.2020
Сообщений: 330
1. Копирую ссылку в полихэвен (ctrl +c ) и вставляю в блендере в окно url ( ctrl+v).Ссылка вставляется , но после нажатия " ок " выдаёт следующее: "ошибка недопустимого ввода "  2.Копирую ссылку ПКМ в адресной строке полихэвен и пытаюсь вставить в блендере в окно url - ссылка вообще не вставляется .А делаю я все эти действия по уроку : https://www.youtube.com/watch?v=OXno4AUz2Ds   с 35:30 минуты.
На сайте c 01.04.2019
Сообщений: 29
г. Санкт-Петербург
Всем привет. Подскажите такой вопрос. Начал заниматься изучением blender. Столкнулся с тем, что во вкладке шейдинг, пытаюсь сделать предварительный рендер , и через render engine eevee все отображается корректно, то через cycles включая импортированный с блендер кит модели , просто отображается , но без текстур. С чем может быть связанно?

На сайте c 11.09.2019
Сообщений: 16
Самара
Цитата Sm1l7:
С чем может быть связанно?

Может выбран отдельный пас в отображении?

Или выбран материал для перезаписи в сцене

На сайте c 25.02.2009
Сообщений: 2759
Липецк
Цитата Vanrack:
Или выбран материал для перезаписи в сцене

стопудов оно

На сайте c 01.04.2019
Сообщений: 29
г. Санкт-Петербург
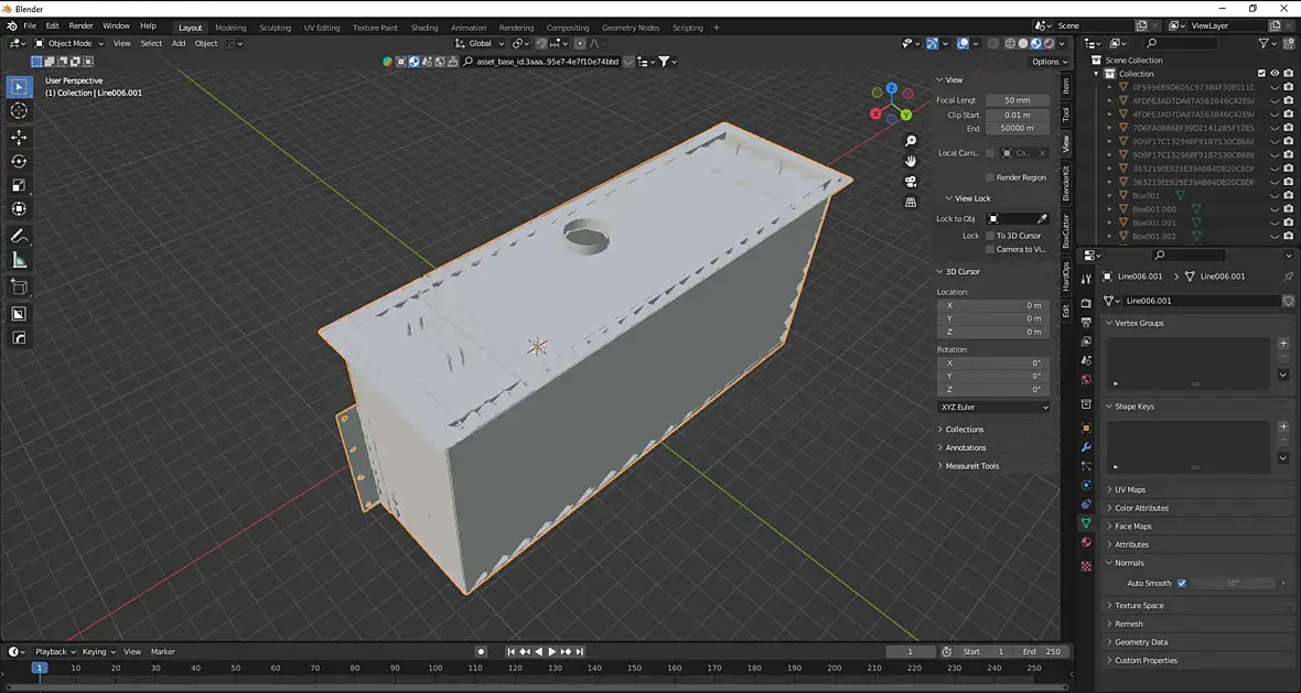
Всем привет. Столкнулся с проблемой. При экспорте модели из 3ds max в blender c такими дефектами на модели. Как исправить? 

На сайте c 25.02.2009
Сообщений: 2759
Липецк
Цитата Sm1l7:
Как исправить?

Попробуйте проверить масштаб. Возможно слишком мелкая деталь. Либо наоборот.

А вообще подождём тех кто 3ds_блендер использует. Может сталкивались.

На сайте c 05.04.2016
Сообщений: 422
Цитата Sm1l7:
При экспорте модели из 3ds max в blender c такими дефектами на модели. Как исправить? 

Сначала лучше проверить масштаб.
Если масштаб верный, убрать один нолик в "Clip Start"

Читают эту тему: