Блендер

Автор
Сообщение
На сайте c 25.02.2009
Сообщений: 2723
Липецк
Цитата владд:
Недавно что - то  произошло с Блендером 3.6.1 . Создал цилиндр и мне нужно в режиме edit mode выделить крышку цилиндра ( зелёная стрелка ) . Однако после нескольких нажатий выделяется почему-то боковая грань (красная стрелка )  . И ничего с этим поделать не могу . Ответа нигде не нашёл. Заранее благодарен за подсказку .

Проверил. Вроде не повторилась проблема.

Включите сосочки у фейсов. Тыкая в них - вроде всё должно работать

На сайте c 28.01.2020
Сообщений: 330
Цитата Kaiwas:
Цитата владд:
Недавно что - то  произошло с Блендером 3.6.1 . Создал цилиндр и мне нужно в режиме edit mode выделить крышку цилиндра ( зелёная стрелка ) . Однако после нескольких нажатий выделяется почему-то боковая грань (красная стрелка )  . И ничего с этим поделать не могу . Ответа нигде не нашёл. Заранее благодарен за подсказку .

Проверил. Вроде не повторилась проблема.

Включите сосочки у фейсов. Тыкая в них - вроде всё должно работать

Нет , ничего не выходит . Даже отдельную боковую грань не выделяет , а выделяет сразу всю боковую область . Да и то ,  если понескольку раз подряд щелкаю. Может в самой программе  какие  то глюки появились ?

На сайте c 05.02.2020
Сообщений: 46
Москва
привет! в общем, смоделировал в максе, перекинул в блендер через fbx, экспортирую из блендера снова в fbx, импортирую в макс, и ловлю глюки, вьюпорт в ауте, импортированный меш не выделяется, при вращении сцены во вьюпорте все вывернуто, или совсем пропадает.
в чем дело? как экспортировать чтоб все нормально конвертилось? пробовал разные галочки втыкать при экспортах, результат один.
может уже разбирали на форуме или есть туторы, сориентируйте плз 

На сайте c 16.10.2006
Сообщений: 1781
Цитата grishin:
привет! в общем, смоделировал в максе, перекинул в блендер через fbx, экспортирую из блендера снова в fbx, импортирую в макс, и ловлю глюки, вьюпорт в ауте, импортированный меш не выделяется, при вращении сцены во вьюпорте все вывернуто, или совсем пропадает.
в чем дело? как экспортировать чтоб все нормально конвертилось? пробовал разные галочки втыкать при экспортах, результат один.
может уже разбирали на форуме или есть туторы, сориентируйте плз 

у вас нормали вывернуты, при моделинге видимо флипали модель( миррор, симметри) - при моделиннге в максе это незаметно, но при экспорте это всё вылезает, примените модификатор Normal потом Reset X-form, либо приаттачьте к новому боксу для сброса настроек объекта

На сайте c 05.02.2020
Сообщений: 46
Москва
Цитата D-d_Man:

у вас нормали вывернуты, при моделинге видимо флипали модель( миррор, симметри) - при моделиннге в максе это незаметно, но при экспорте это всё вылезает, примените модификатор Normal потом Reset X-form, либо приаттачьте к новому боксу для сброса настроек объекта

благодарю, но это не работает. тут более сложная проблема, чем вывернутые нормали, даже назвать не знаю как. ресет не помогает, а аттач вообще не срабатывает, потому как курсором выделить меш не представляется возможным. так же вывернутые нормали не ломают вьюпорт, что в нем все исчезает.
если же меш импортировать в сцену, то такие "вывернутые нормали" происходят со всей сценой, вот пример:



На сайте c 16.10.2006
Сообщений: 1781
только вывернутые нормали, пришлите сцену, можете в личку, если не хотите в общий доступ
На сайте c 05.02.2020
Сообщений: 46
Москва
Цитата D-d_Man:
только вывернутые нормали, пришлите сцену, можете в личку, если не хотите в общий доступ

пожалуйста. сохранил в 19 макс https://disk.yandex.ru/d/K89nKZVKVzawZA 
 но по моему, проблема происходит при экспорте из блендера, файл экспорта https://disk.yandex.ru/d/USuE1ZIP89s5kg 
проект в блендере 3.0 https://disk.yandex.ru/d/R_6A4I-DUHCn4g 

На сайте c 16.10.2006
Сообщений: 1781
Цитата grishin:
но по моему, проблема происходит при экспорте из блендера

с экспортом проблем нет, у вас там затесались лишние вершины вне геометрии самого окна, их в целом не видно, но при импорте в макс они делатю размер объекта космически большим( так далеко эти лишние вершины), в итоге в блендере перешел в режим редактирования на уровень вершин, на виде спереди в режиме wireframe выделил рамочкой вершины которые составляют саму раму ( не выделяйте вершины на виде сверху -потому что эти вершины сверху где то и вы их тоже выделите) после этого Ctrl+i - дла инвертирования выделения, выделилось в итоге вроде 3 вершины не относящиеся к объекту и  удалил их, потом на всякий случай ориджин отправил в геометрию и поместил в центр координат( для порядка))) ) и всё, после этого экспорт, после этого в максе был порядок, только группы сглаживания чуток подправить.

На сайте c 05.02.2020
Сообщений: 46
Москва
Цитата D-d_Man:
у вас там затесались лишние вершины вне геометрии самого окна

оу! не догадался проверить размер. спасибо большое! понятно теперь, что с вьюпортом происходило

На сайте c 25.02.2009
Сообщений: 2723
Липецк

Цитата владд:
Может в самой программе какие то глюки появились ?

может быть.

подождать 3.6.2 или попробовать какой-то дейли-билд.

В подобных случаях бэкаплю папку с настройками (переименовываю папку с конфигами). Запускаю и если с заводскими настройками всё норм - то искать ошибку в скових конфигах. Если и там проявляется то удаляю зановосозданную папку с конфигами и переименовываю бэкап обратно.

Только ленивый ещё ни разу не написал про этот чудо-бета аддон для трекинга (KeenTools 2023.2: бета GeoTracker for Blender)

На сайте c 28.01.2020
Сообщений: 330

Здравствуйте !  

В очередной раз обращаюсь с вопросом на который нигде не могу ответа .  Как раз и навсегда зафиксировать Shortcut VUr ( в красном квадрате , на неё указывает синяя стрелка ) ?   А то с каждым заходом в программу надо этот Shortcut VUr заново настраивать .

На сайте c 08.12.2016
Сообщений: 3
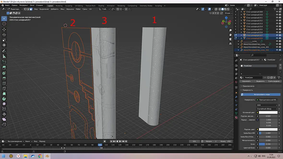
Может кто-нибудь подсказать как можно сделать такую штуку?
Ситуация. Есть искривленная плоскость (1), мне ее нужно разрезать линиями (2). Если я режу по проекции (knife project) то получается кривой "рисунок" на гранях (3). Мне нужно чтобы "рисунок" был без искажений. Можно ли развернуть плоскость (1), разрезать ее линиями (2) и потом загнуть ее обратно и как это сделать? Или есть какой-то другой способ получить такой результат?

На сайте c 19.10.2017
Сообщений: 683
В далекой далекой Галактике
Цитата RebellaRise:
Может кто-нибудь подсказать как можно сделать такую штуку? Ситуация. Есть искривленная плоскость (1), мне ее нужно разрезать линиями (2). Если я режу по проекции (knife project) то получается кривой "рисунок" на гранях (3). Мне нужно чтобы "рисунок" был без искажений. Можно ли развернуть плоскость (1), разрезать ее линиями (2) и потом загнуть ее обратно и как это сделать? Или есть какой-то другой способ получить такой результат?

 если рисунок резки должен быть правильным то сам меш должен иметь много полигонов,

в вашем случае если не ошибаюсь надо добавить Loopcuts

 загнуть плоскость можно через Curve Deform

На сайте c 25.02.2009
Сообщений: 2723
Липецк

AGX теперь в 4.0 из коробки.

На сайте c 16.10.2006
Сообщений: 1781
Цитата Kaiwas:

AGX теперь в 4.0 из коробки.

вах - круто сделали!

Активность: 0
На сайте c 30.08.2023
Сообщений: 1
Добрый день всем. Подскажите, работаю в cinema 4d, немного знаю blender. Хочу начать работать со стоками на 3ddd. Вопрос. Нужно ли учить 3Dmax или blendera хватит?
На сайте c 18.04.2020
Сообщений: 395

Когда то искал подобную функцию соединения множества вертексов в один, одним кликом

https://blendermarket.com/products/starconnect 

бесплатно

На сайте c 25.02.2009
Сообщений: 2723
Липецк

Цитата aheoll:
Нужно ли учить 3Dmax или blendera хватит?

если планируется продавать модели - то лучше организовывать модель по 3дмакс каким-то способом.

Потому как народ хочет "скачать и использовать", а не возиться с самостоятельно донастройкой модели под программу к которой он привык.

Так что, если цель именно продавать - то придётся учить 3дмакс хотя бы частично (чтоб привести модель к продажному виду).

Новый муль от студии

И ещё об изменениях в отражениях в 4.0

На сайте c 17.11.2014
Сообщений: 25
Днепр
Ребята, подскажите плиз!
Работаю в максе но решил изучить еще blender. Возможно простой и тупой вопрос, но не могу найти на него ответ))

Вот в максе я могу обвести любой предмет линией и после его экструдить, в блендере вижу только круг, кривая, а как построить просто прямую линию, прямоугольник ? У меня их в меню нет совсем или они заныканы где-то...

Заранее благодарю за ответ.
На сайте c 12.03.2013
Сообщений: 1106
Ростов-на-Дону

Непонятен вопрос, что вы хотите сделать?

Если вы хотите что то обвести по чертежу и потом экструдить в меню выбираете mesh - add single vert, появляется точка, её экстурдите как вам надо, получается контур, потом его закрываем полигоном и экструдим

Читают эту тему: mcbcl