Новичкам! (3ds max)

Автор
Сообщение
На сайте c 01.01.2007
Сообщений: 219
Москва
Общая информация тут

http://3ddd.ru/modules/phpBB2/viewtopic.php?t=414  
На сайте c 20.04.2016
Сообщений: 4
Цитата lucky001:

qayum92, а как замкнуть? Я Велдом точки собрал, которые на концах контура были. Контур стал единым, но все равно это не помогло

вот проверьте контур где у вас разрыв. должно быть 1 желтый точка остальное белым.

На сайте c 17.12.2015
Сообщений: 11
Добрый всем ! что делась с этими бликами ? диско шара в сцене нет точно (проверяла , назначала на всю сцену серый материал и они всеравно проявлялись. Всю комнату заключала в куб, что бы исключить просвет света через щели если бы такие имелись, это тоже не помогло )Что делать с этим ? https://great-light.ru/lyustry/lyustry-podvesnye/lyustra-flos-zeppelin-by-marcel-wanders-/?utm_source=yandex& ;utm_medium=cpc&utm_term=flos_zeppelin&utm_campaign=flos_rsy_kw_rus&block=none&position=0&keyword=flos%20zeppelin&_openstat=ZGlyZWN0LnlhbmRleC5ydTszNzExODI5OTs2MjY4NjI5NDkyO2UubWFpbC5ydTpuYQ&yclid=6145090719484236405 

 картинки это один вид, три раза подряд рендерилось 

На сайте c 28.02.2018
Сообщений: 13
Цитата Ale399:
Добрый всем ! что делась с этими бликами ?

Если я правильно понял рендерите в вирее. Если да то это не блики а вата из-за слабых настроек, скорее всего ирмапы. Если не знаете что где поменять скиньте скрины настроек посмотрим что там у вас.

На сайте c 17.12.2015
Сообщений: 11
Цитата Andrey_Nikolaevich:
Цитата Ale399:
Добрый всем ! что делась с этими бликами ?

Если я правильно понял рендерите в вирее. Если да то это не блики а вата из-за слабых настроек, скорее всего ирмапы. Если не знаете что где поменять скиньте скрины настроек посмотрим что там у вас.

 нет,  КОРОНа 

Но попробую скинуть настройки. Спасибо!

На сайте c 14.12.2010
Сообщений: 1782
spb.ru

Ale399

1 сцену в центр координат.

2 рендеру сделать сделать reset settings

На сайте c 17.12.2015
Сообщений: 11
Цитата beard02:

Ale399

1 сцену в центр координат.

2 рендеру сделать сделать reset settings

Цитата Ale399:
Цитата Andrey_Nikolaevich:
Цитата Ale399:
Добрый всем ! что делась с этими бликами ?

Если я правильно понял рендерите в вирее. Если да то это не блики а вата из-за слабых настроек, скорее всего ирмапы. Если не знаете что где поменять скиньте скрины настроек посмотрим что там у вас.

 нет,  КОРОНа 

Но попробую скинуть настройки. Спасибо!

Спасибо smiley-give-rose.gif! Помогли!Сброс настроек рендера всё наладил ! 

На сайте c 02.06.2018
Сообщений: 17
Планета Земля,Россия
Здравствуйте! Подскажите, пожалуйста, как при анимации проекта моста с подсветкой сделать так, чтобы текстура его, наложенная в вирее, менялась на другой цвет? Color Correction меняет так как надо, но анимация изменения цвета не сохраняется, а self-illimunaion даёт нереалистичный вид. Изменение цвета ламп не предлагайте; нужно, чтобы сама текстура менялась.Буду благодарен за ваши советы!)

На сайте c 19.02.2011
Сообщений: 4153
Москва
Цитата alexsandrVVV:
чтобы текстура его, наложенная в вирее, менялась на другой цвет

Что это значит?

У вас мост каким способом меняет цвет? На него светят текстурой? Т.е. это лампа меняет цвет?

Текстура это что? Bitmap или что-то встроенное, типа vraycolor?

На сайте c 02.06.2018
Сообщений: 17
Планета Земля,Россия
Цитата alexfmos:
Цитата alexsandrVVV:
чтобы текстура его, наложенная в вирее, менялась на другой цвет

Что это значит?

У вас мост каким способом меняет цвет? На него светят текстурой? Т.е. это лампа меняет цвет?

Текстура это что? Bitmap или что-то встроенное, типа vraycolor?

Текстура - это Bitmap. Необходимо показать, как меняется цвет текстуры моста, а не ламп. Например, с красного на желтое. В майе это делается легко, но так как проект изначально был создан в 3д максе, приходится здесь же рендерить. 

На сайте c 19.02.2011
Сообщений: 4153
Москва

Ну так если это bitmap, анимируйте bitmap, чем вам секвенция не понравилась? Или анимируйте color correction. Только что проверил, Hue и Saturation - анимируемые параметры.

Цитата alexsandrVVV:
Color Correction меняет так как надо, но анимация изменения цвета не сохраняется

Опять же, что конкретно означает эта фраза?

На сайте c 02.06.2018
Сообщений: 17
Планета Земля,Россия
Цитата alexfmos:

Ну так если это bitmap, анимируйте bitmap, чем вам секвенция не понравилась? Или анимируйте color correction. Только что проверил, Hue и Saturation - анимируемые параметры.

Цитата alexsandrVVV:
Color Correction меняет так как надо, но анимация изменения цвета не сохраняется

Опять же, что конкретно означает эта фраза?

Спасибо за ответ!) В bitmap не анимаруется изменение цвета, так как текстура наложена, т.е. через диффуз цвет нельзя поменять. color correction меняет цвет, но у него анимация не сохраняется. Подскажите, пожалуйста, как вы анимировали Hue и Saturation?, у меня они не анимируются почему-то.

На сайте c 19.02.2011
Сообщений: 4153
Москва
Цитата alexsandrVVV:
В bitmap не анимаруется изменение цвета, так как текстура наложена, т.е. через диффуз цвет нельзя поменять.

Ваще билиберда, вы как на болгарском - вроде слова знакомые, но ни фига не понятно

В bitmap нет параметра "цвет", какое изменение цвета?. Текстура наложена - это что? Диффуз цвет нельзя поменять, это что?

Анимировал HUE и SAT так же как и любой другой объект анимируется в максе - передвинул ползунок в режиме autokey. Можно потом на графике ключи порасставлять. 

На сайте c 28.07.2015
Сообщений: 212

Подскажите, пож, что означает ПР и ПОР? ПОР видимо высота прохода (верхняя точка двери)?

К сож не сталкивался с такими обозначениями, а перед заказчиком совсем не хочется падать лицом в грязь. Одна надежда на вас!)

На сайте c 19.02.2011
Сообщений: 4153
Москва

 kidkoala604 ПОР может порог. Там наверное полов нету еще. А в дверях порожек. 

На сайте c 24.05.2009
Сообщений: 10880
Цитата alexsandrVVV:
Здравствуйте! Подскажите, пожалуйста, как при анимации проекта моста с подсветкой сделать так, чтобы текстура его, наложенная в вирее, менялась на другой цвет? Color Correction меняет так как надо, но анимация изменения цвета не сохраняется, а self-illimunaion даёт нереалистичный вид. Изменение цвета ламп не предлагайте; нужно, чтобы сама текстура менялась.Буду благодарен за ваши советы!)

Если не хотите делать правильно, как в жизни. То рендерните пасс WireColor, и по нему по маске, в композе крутите color correction в любые стороны.

На сайте c 02.06.2018
Сообщений: 17
Планета Земля,Россия

Всем привет) Кто знает, как установить дополнительные форматы для рендера превью? У меня их всего 4, хотя у многих, как на фото 2, намного больше..

И ещё, как сделать так, чтобы вот этих линий не было?

 

На сайте c 02.06.2018
Сообщений: 17
Планета Земля,Россия

Цитата Evilis:

Установите в систему K-Lite Codec Pack

Благодарю за ответ!)

Цитата Evilis:

а если J нажать?

К сожалению, не помогло..

Подскажите, пожалуйста, как убрать тени при рендере?

Активность: 0
На сайте c 28.01.2017
Сообщений: 1
здравствуйте, не могу установать 3дмакс выдает ошибку при попытке ввода кода The product key entered is not valid. Verify and re-enter it. как это понимать и что с этим делать ?
На сайте c 07.08.2015
Сообщений: 11
Планета Земля

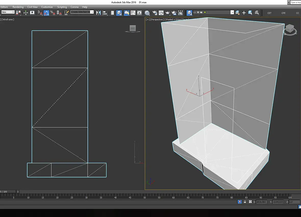
Господа, вопрос: кто-то сталкивался с чем-то подобным? Интересует как убрать "мнимые" грани.

UPD: Сорри, магия, все нашла. Если у кого тоже такое всплыло: то галочка Edges Only в Object Properties
Активность: 0
На сайте c 03.02.2018
Сообщений: 2
Москва
Подскажите пожалуйста. Почему FFD 4x4x4 так криво встал? Раньше работало все нормально, а сейчас крайними точками выбирает не те что нужны

 
Читают эту тему: shinodem , VladimirClopot , Сергей Баранов , lardemi