Новичкам! (3ds max)

Автор
Сообщение
На сайте c 01.01.2007
Сообщений: 219
Москва
Общая информация тут

http://3ddd.ru/modules/phpBB2/viewtopic.php?t=414  
На сайте c 30.06.2017
Сообщений: 388
Симферополь
Цитата mrgrey2000:
Конечно на окнах просто vrayлайт, если бы был скайлайт портал, я бы его мощность не смог крутить.

Ну вообщето можно крутить , не сам скайпортал конечно , но если закинуть небо в Environment и в связке крутить, а сам портал можно настройки корректировать, к примеру Rectangle/Disc Light

Активность: 0
На сайте c 10.04.2012
Сообщений: 10

Добрый день!

Подскажите, есть ли в максе инструмент, типа кисти, позволяющий быстро увеличить разрешение сетки в нужных местах?

Напрашивается слово тесселяция, только чтобы не руками выделять каждый полигон, а "рисовать" увеличением плотности сетки по ее поверхности, типа как скульптурное моделирование кистями делается. Или другой инструмент, который позволяет быстро и удобно решать такую задачу не переходя на уровень ручного "рисования" каждого ребра?

Активность: 0
На сайте c 18.06.2020
Сообщений: 6
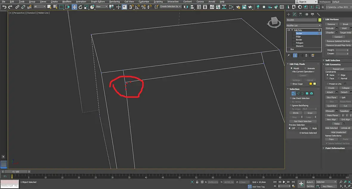
Добрый день! Подскажите, можно ли как то добавить и скруглить Vertex-ы, красным показано как нужно сделать.

На сайте c 30.04.2019
Сообщений: 12
Цитата Alderia07:
Добрый день! Подскажите, можно ли как то добавить и скруглить Vertex-ы, красным показано как нужно сделать.

Думаю, что чамфером можно, но угол останется до момента наложения ts.

А лучше, добавить эджей и расставить точки как Вам требуется.

На сайте c 28.07.2015
Сообщений: 212

Через стандартное стекло почему-то не виден CoronaLightMtl. Глюк?

Активность: 0
На сайте c 02.07.2020
Сообщений: 5
Доброго времени суток! Подскажите, скачиваю модель с сайта, которая сделана в Короне. При добавлении в интерьер объект полностью черный. Как мне вернуть, установленные автором текстуры?
На сайте c 21.01.2019
Сообщений: 6574
Только чтение

нехорошо

Дата выдачи:
04.04.2026 22:12:42

Действует до:
19.04.2026 00:00:00
Возможно надо подсказать максу пути, по которым Вы сложили эти текстуры.
На сайте c 30.06.2017
Сообщений: 388
Симферополь
Цитата Yurij_Vislov:
Доброго времени суток! Подскажите, скачиваю модель с сайта, которая сделана в Короне. При добавлении в интерьер объект полностью черный. Как мне вернуть, установленные автором текстуры?

А у Вас установлена корона?

Активность: 0
На сайте c 02.07.2020
Сообщений: 5

Цитата Denis_21:
Возможно надо подсказать максу пути, по которым Вы сложили эти текстуры.

я пытался закинуть и другие файлы для макса. я так понял расширение *.max  это сама модель и перетаскиваю на объект *.mtl и *.obj файлы, но объект остается черным. Или ему как-то иначе надо путь указывать?

Цитата Fantom Ury:
Цитата Yurij_Vislov:
Доброго времени суток! Подскажите, скачиваю модель с сайта, которая сделана в Короне. При добавлении в интерьер объект полностью черный. Как мне вернуть, установленные автором текстуры?

А у Вас установлена корона?

Вот для этого и интересуюсь!) Надо ли ее тоже устанавливать, чтобы отображалось? у меня Vray  только стоит, помимо стандартных визуализаторов.

На сайте c 30.06.2017
Сообщений: 388
Симферополь

Вот для этого и интересуюсь!) Надо ли ее тоже устанавливать, чтобы отображалось? у меня Vray  только стоит, помимо стандартных визуализаторов.

Так конечно не будут работать материалы, Вам нужно установить корону и потом конвертером сконвертировать для В рэй. Либо вручную настраивать V rey материалы и использовать текстуры от автора

Активность: 0
На сайте c 02.07.2020
Сообщений: 5
Цитата Fantom Ury:

Вот для этого и интересуюсь!) Надо ли ее тоже устанавливать, чтобы отображалось? у меня Vray  только стоит, помимо стандартных визуализаторов.

Так конечно не будут работать материалы, Вам нужно установить корону и потом конвертером сконвертировать для В рэй. Либо вручную настраивать V rey материалы и использовать текстуры от автора

Спасибо! а подскажите, как сконвертировать под Ви рей?

На сайте c 23.01.2018
Сообщений: 38
Москва
Цитата Yurij_Vislov:
Цитата Fantom Ury:

Спасибо! а подскажите, как сконвертировать под Ви рей?

Шаг 1: Установить корону

Шаг 2: Во вьюпорте ПКМ и выбрать Vray Scene Convert 

Шаг 3: конвертим и меняем настройки материалов под Vray

Активность: 0
На сайте c 02.07.2020
Сообщений: 5
Цитата ilyxako777:
Цитата Yurij_Vislov:
Цитата Fantom Ury:

Спасибо! а подскажите, как сконвертировать под Ви рей?

Шаг 1: Установить корону

Шаг 2: Во вьюпорте ПКМ и выбрать Vray Scene Convert 

Шаг 3: конвертим и меняем настройки материалов под Vray

Спасибо большое!)

На сайте c 18.05.2020
Сообщений: 9

Добрые времени суток. Хочу научиться моделить по фотографиям, то есть создавать сцену из бекграундов, выставлять перспективу и пр. Только вот уроков нормальных нет. Пару в письменном виде: загрузите бэкграунд, выставте perspective match и вуаля......

Ху*ля !!! Я 12 часов крутил камеры, выставлял перспективы, чтобы склеить две фотки и ничего не вышло. 

Люди добрые, кто знает хорошие туторы, или может кто то объяснит, как из фоток создать сцену для моделирование авто например.

Надеюсь меня кто то да понял.

Если что, то фотки у меня все были одинакового разрешения.

И я знаю про ImageModeller, но у меня политика такая, чтобы в чём то хорошо разбираться, нужно выучить азы.

На сайте c 21.01.2019
Сообщений: 6574
Только чтение

нехорошо

Дата выдачи:
04.04.2026 22:12:42

Действует до:
19.04.2026 00:00:00

Возможно я не совсем понял о чем Вы говорите, но по-моему это невозможно. Во всяком случае лично я не знаю как моделить по фотографиям, сделанным с разных ракурсов. В таком случае я обычно использую фото просто как образцы, а не для того, чтобы прямо по ним расставлять вертексы. Насколько я понимаю, для моделинга авто используется три фото: вид спереди, сбоку и сверху. В этом случае действительно можно собрать студию и расставлять точки и нарезать эджи прямо по этим изображениям.

На сайте c 18.05.2020
Сообщений: 9
Цитата Denis_21:

Возможно я не совсем понял о чем Вы говорите, но по-моему это невозможно. Во всяком случае лично я не знаю как моделить по фотографиям, сделанным с разных ракурсов. В таком случае я обычно использую фото просто как образцы, а не для того, чтобы прямо по ним расставлять вертексы. Насколько я понимаю, для моделинга авто используется три фото: вид спереди, сбоку и сверху. В этом случае действительно можно собрать студию и расставлять точки и нарезать эджи прямо по этим изображениям.

Загугли "Моделирование авто без чертежей". Есть такая тема, на бэкграунд ставят фото референса, настраивают камеру и так несколько ракурсов. Вот только у меня не получается настроить камеры, чтобы все рефы совпали

На сайте c 08.02.2016
Сообщений: 32
Брест

Добрый день. Подскажите как избежать этих ломанных плоскостей во вьюпорте?

Активность: 0
На сайте c 18.06.2020
Сообщений: 6
Добрый день! Подскажите пожалуйста, где можно найти модель такой двери?

На сайте c 11.10.2007
Сообщений: 1389
online

Цитата amfk:
Добрый день. Подскажите как избежать этих ломанных плоскостей во вьюпорте?

во первых проверьте, чтобы ваша сцена была вблизи от начала координат - такие переломы часто из за этого происходят

второй вариант - это когда сама сцена по площади слишком большая и тяжелая - тут одно из двух или включайте ViewportClipping или работайте в User проекции

Цитата Alderia07:
Добрый день! Подскажите пожалуйста, где можно найти модель такой двери?

ее можно сделать побыстрому из сплайнов. Наружная часть Rectangle+Sweep , внутренняя часть или сплайнами обводить или Plane+Opacity. Ну а замок возьмите с любой другой двери

На сайте c 09.07.2020
Сообщений: 1
Россия
Всем доброго здравия! Вопрос по настройке Max'20, можно ли в Максе сразу выставить настройки объекта, а именно "Прозрачность объекта" в моём случае, я должен зайти индивидуально в настройки каждого объекта, там переключить кнопку "By Layer" на "By Object" и только после этой манипуляции,  я могу воспользоваться сочетанием клавиш Alt+X  что бы сделать объект прозрачным! А хотелось бы сразу нужную галочку поставить в настройках и спокойно пользоваться функцией прозрачности объекта! Спасибо!
Читают эту тему: