Новичкам! (3ds max)

Автор
Сообщение
На сайте c 01.01.2007
Сообщений: 219
Москва
Общая информация тут

http://3ddd.ru/modules/phpBB2/viewtopic.php?t=414  
На сайте c 08.06.2008
Сообщений: 53
Делаю модель, сначала в Zbrush-e, по том в Topogan-e, а потом obj формат закидываю в макс а вы тоге вот та ка я вот кака вылазиет   

На сайте c 16.10.2017
Сообщений: 3
Узбекистан, Ташкент
Цитата desant13:
Делаю модель, сначала в Zbrush-e, по том в Topogan-e, а потом obj формат закидываю в макс а вы тоге вот та ка я вот кака вылазиет   

Настройте группы сглаживания и проверьте нормали полигонов. Конвертируйте объект в Editabel Poly, выделите все полигоны и справа найдите Smoothing Groups там либо удалите группы сглаживания, либо поиграйтесь с параметром Threshold.

На сайте c 08.06.2008
Сообщений: 53
Цитата ORAKIH:
Цитата desant13:
Настройте группы сглаживания и проверьте нормали полигонов. Конвертируйте объект в Editabel Poly, выделите все полигоны и справа найдите Smoothing Groups там либо удалите группы сглаживания, либо поиграйтесь с параметром Threshold.

Так я не чего не сглаживал, я просто загрузил OBJ в 3d max... загрузил другие свои файлы в OBG , такая фигня везде, при чем что на ноутбуке, что на ПК у меня что там что там 2020 3d max.smiley-shok.gif В MAYA  все нормально загружается 

На сайте c 30.06.2014
Сообщений: 12

Добрый день. Может тупой вопрос, но он назрел. Есть ли возможность в максе операции типа "двигать", "поворочивать", экструдировать" производить вводя нужные данные (например 20 см по нужной оси и ентер) с клавиатуры? Не кликая в менюшки, где нужно вписывать данные. Ну как в блендере, если кто юзал его.

Очень нудно в максе что то точное моделить...

На сайте c 03.04.2010
Сообщений: 62
Цитата irina131413:

Добрый день. Может тупой вопрос, но он назрел. Есть ли возможность в максе операции типа "двигать", "поворочивать", экструдировать" производить вводя нужные данные (например 20 см по нужной оси и ентер) с клавиатуры? Не кликая в менюшки, где нужно вписывать данные. Ну как в блендере, если кто юзал его.

Очень нудно в максе что то точное моделить...

F12 - окно трансформаций 

Или переключить координаты из абсолютных в относительные (внизу экрана)

Лично у меня всегда на этапе моделинга окно трансформаций открыто

На сайте c 28.07.2015
Сообщений: 212

Кидаю ювишку на объект созданный не по ровным осям координат. Подскажите плз, есть ли какой-нибудь приемчик, чтобы не крутить gizmo вручную? А если нету, то как сделать, чтобы ось эта сразу встала на нужный градус?

Наверное вопрос даже еще такой – как быстро передвинуть пайвот объекта по его "правильным" осям?

На сайте c 03.04.2010
Сообщений: 62

Конкретно тут: Shell, Normal align в UVW, удалить шелл

При создании объекта можно включить Autogrid, если есть плоскость, по привязке к которой можно создать объект

На сайте c 27.02.2010
Сообщений: 3664
Херсон,Украина

Цитата AlNe:
Конкретно тут: Shell, Normal align в UVW, удалить шелл

Конкретно тут вручную повернуть гизмо быстрее будет smiley-rofl.gif

1 --> E --.> --> и крути, как нужно =)

Цитата kidkoala604:
Наверное вопрос даже еще такой – как быстро передвинуть пайвот объекта по его "правильным" осям?

Hierarchy --> Pivot --> Affect Pivot Only --> Center to Object (Align to Object/Align to World)

Активность: 0
На сайте c 28.08.2020
Сообщений: 1
Беларусь

Народ! подскажите:

При создании сферы например - включаю привязку, и рисую ее. То почему то координата Y всегда 0

я уже нажимал куда мог, всегда привязывается к 0 и всегда рисуется за плоскостью, постоянно нужно сферу перемещать

На сайте c 20.11.2019
Сообщений: 46
Добрый день. Почему при использование в форест пак обрезки EDGE  всё равно остаются мелкие кусочки травы ? в целом хорошо обрезает,  но почему то с такими огрехами 

И ещё вопрос - есть ли смысл в лоуполи траве при больших площадях - в данном случае парк. Тут я использовал свою траву из 3 или 4 полигонов  - пучок примерно 4 метра диаметром.  Минус в том что если вдруг захочется сделать поближе картинку - трава конечно страх божий..

На сайте c 30.08.2020
Сообщений: 11
Привет,друзья!При пользовании мувом он вдруг стал чем-то потусторонним.Как это убрать, он двигается, а предмет нет. Привязка отключена.Как исправить?  И есть функция в Максе, что бы мув вызывался в место, под мышкой?

На сайте c 21.01.2019
Сообщений: 6373
Только чтение

за конфликт ответственны оба

Дата выдачи:
01.12.2025 15:19:19

Действует до:
15.12.2025 00:00:00
Надо вслух назвать свою фамилию и нажать клавишу "insert" на клавиатуре.
На сайте c 24.08.2018
Сообщений: 8
Ukraine, Kiev

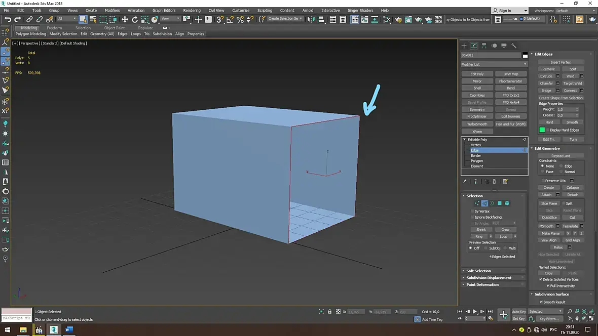
3DsMax2018.4 чистая сцена  при переходе с бордера или ребра на вертексы с зажатым Ctrl или без.              Все выбраное пропадает(ничего не выбрано), с другими переходами с поликов на бордеры, ребра все сохраняется (без  Ctrl). Что это ? Помогите пожалуйста!P.S.Нашла временное решение нужно с зажатым ctrl нажимать не на название а на значок (раздел Selected) тогда норм работает.

Активность: 0
На сайте c 29.06.2019
Сообщений: 11
Ташкент

Цитата jok911:
Лучшего места для своего вопроса не нашёл: мах9 и мах 2009 это одно и тоже? Не нашёл однозначного ответа ни в поиске ни на офсайте .

Да. Одно и то же.

Цитата irina131413:

Добрый день. Может тупой вопрос, но он назрел. Есть ли возможность в максе операции типа "двигать", "поворочивать", экструдировать" производить вводя нужные данные (например 20 см по нужной оси и ентер) с клавиатуры? Не кликая в менюшки, где нужно вписывать данные. Ну как в блендере, если кто юзал его.

Очень нудно в максе что то точное моделить...

Можно. Нажми F12. Выйдет меню.

Цитата kidkoala604:

Кидаю ювишку на объект созданный не по ровным осям координат. Подскажите плз, есть ли какой-нибудь приемчик, чтобы не крутить gizmo вручную? А если нету, то как сделать, чтобы ось эта сразу встала на нужный градус?

Наверное вопрос даже еще такой – как быстро передвинуть пайвот объекта по его "правильным" осям?

Создай во вьюпорте Front Сплайн Ректангл. Потом подгони вертексы с помощью Snap Toggle. В настройках Снепа выставь x3. Кликни по Снепу правой кнопкой, поставь галочку рядом с Vertex.

Чтобы передвинуть пайвот перейди во вкладку Пайвот и выбери Affect Pivot Only. Потом размести пайвот в центре.

Цитата desant13:
Цитата ORAKIH:
Цитата desant13:
Настройте группы сглаживания и проверьте нормали полигонов. Конвертируйте объект в Editabel Poly, выделите все полигоны и справа найдите Smoothing Groups там либо удалите группы сглаживания, либо поиграйтесь с параметром Threshold.

Так я не чего не сглаживал, я просто загрузил OBJ в 3d max... загрузил другие свои файлы в OBG , такая фигня везде, при чем что на ноутбуке, что на ПК у меня что там что там 2020 3d max.smiley-shok.gif В MAYA  все нормально загружается 

Вы ЧЁ!? OBJ САМЫЙ ХРЕНОВЫЙ ФОРМАТ! МОДЕЛИРУЙТЕ СРАЗУ В 3Ds MAX!

Цитата desant13:
Цитата ORAKIH:
Цитата desant13:
Настройте группы сглаживания и проверьте нормали полигонов. Конвертируйте объект в Editabel Poly, выделите все полигоны и справа найдите Smoothing Groups там либо удалите группы сглаживания, либо поиграйтесь с параметром Threshold.

Так я не чего не сглаживал, я просто загрузил OBJ в 3d max... загрузил другие свои файлы в OBG , такая фигня везде, при чем что на ноутбуке, что на ПК у меня что там что там 2020 3d max.smiley-shok.gif В MAYA  все нормально загружается 

СТАВЬТЕ 3Ds MAX 2016! САМАЯ СТАБИЛЬНАЯ ВЕРСИЯ!

Цитата stakatch:
Добрый день. Почему при использование в форест пак обрезки EDGE  всё равно остаются мелкие кусочки травы ? в целом хорошо обрезает,  но почему то с такими огрехами 

И ещё вопрос - есть ли смысл в лоуполи траве при больших площадях - в данном случае парк. Тут я использовал свою траву из 3 или 4 полигонов  - пучок примерно 4 метра диаметром.  Минус в том что если вдруг захочется сделать поближе картинку - трава конечно страх божий..

Если вы делаете дизайн какой-то очень большой площади, рендеры ставьте так, чтобы было все видно, а если какие-то небольшие участки, советую моделировать полигоны в меру. 

На сайте c 01.10.2018
Сообщений: 2
Всем здравствуйте, прошу помощи с моделью. Модератор выдает ошибку про "пустые слоты..." вот с таким скрином

При этом все проверено через collect asset

Скажите, как это исправить? Удалить эти пустые строки

Corona bitmap-bitmap на всякий случай конвертирован, изменений нет

На сайте c 13.09.2020
Сообщений: 141


Политика

Дата выдачи:
06.08.2024 17:58:08


Пожизненный бан
Цитата Katee_Sa:
Всем здравствуйте, прошу помощи с моделью. Модератор выдает ошибку про "пустые слоты..." вот с таким скрином

При этом все проверено через collect asset

Скажите, как это исправить? Удалить эти пустые строки

Corona bitmap-bitmap на всякий случай конвертирован, изменений нет

Мне помогла эта тема https://3ddd.ru/forum/thread/show/kak_udalit_puti_k_nienuzhnym_tieksturam 

Активность: 0
На сайте c 14.02.2019
Сообщений: 2
Всем привет. Не являюсь проф. художником, дизайнером ... для себя. Вывожу рендер используя CoronaRender. Картинка рендерится почти  2 часа. Почему так?? https://yadi.sk/d/ru41uBOxQ3qx3Q?w=1  
На сайте c 23.02.2010
Сообщений: 6368
Саракш
Цитата maks_mkv:
Вывожу рендер используя CoronaRender. Картинка рендерится почти  2 часа.
Почему так??

Быстро ? 

Цитата maks_mkv:
Почему так??

медленно ?

Активность: 0
На сайте c 14.02.2019
Сообщений: 2
Цитата Капустка:
Цитата maks_mkv:
Вывожу рендер используя CoronaRender. Картинка рендерится почти  2 часа.
Почему так??

Быстро ? 

Цитата maks_mkv:
Почему так??

медленно ?

Медленно, просто пока  не  знаю, что необходмио  указать ..... i5 , 8 гигов оперативы. И вроде картинка не большая 2000х1024 

На сайте c 02.07.2014
Сообщений: 4197
Ярославль, Москва
Generate Topology
Читают эту тему: