Возвращение на Татуин

Автор
Сообщение
На сайте c 14.03.2009
Сообщений: 2297
Крит


Запрещена любая реклама, не согласованная с администрацией сайта. В том числе запрещено рекламировать свои аккаунты, 3D модели, работы в галерее, статьи, вакансии, резюме, заказы, а также услуги под чужими моделями, работами в галерее, статьями, если авт

Дата выдачи:
01.11.2025 06:15:50

Действует до:
10.11.2025 00:00:00
Только чтение

флейм

Дата выдачи:
03.11.2025 15:45:57

Действует до:
04.12.2025 00:00:00

ну не знаю там крыша такая. это вот этот мой домик

На сайте c 31.07.2010
Сообщений: 43
Челябинск
Цитата paz:

ну не знаю там крыша такая. это вот этот мой домик

Еще раньше в твитмоушен можно было отключит денойзинг, видно что шум там как в короне на 8-10%

На сайте c 14.03.2009
Сообщений: 2297
Крит


Запрещена любая реклама, не согласованная с администрацией сайта. В том числе запрещено рекламировать свои аккаунты, 3D модели, работы в галерее, статьи, вакансии, резюме, заказы, а также услуги под чужими моделями, работами в галерее, статьями, если авт

Дата выдачи:
01.11.2025 06:15:50

Действует до:
10.11.2025 00:00:00
Только чтение

флейм

Дата выдачи:
03.11.2025 15:45:57

Действует до:
04.12.2025 00:00:00

Еще косяк нашел который в максе не виден. там одна дверь была отзеркалена. в максе нормали вроде ок. там вывернуты. нужно будет архив поправить. этот мирриор долбанный. как сделаешь в каком-то проекте, потом тянется оттуда. и вроде ресет делал

Цитата vasiliish:
Цитата paz:

ну не знаю там крыша такая. это вот этот мой домик

Еще раньше в твитмоушен можно было отключит денойзинг, видно что шум там как в короне на 8-10%

да, там денойз у меня влючен. ну поковыряю еще. я там с настройками резкости не разобрался.

На сайте c 15.11.2023
Сообщений: 123
Бан



Дата выдачи:
06.09.2024 13:40:55


Пожизненный бан
paz, там их много, и омни среди них тоже есть - вполне себе лампочка с неплохими настройками температуры, интенсивности, радиусом и т.п.


а по вариантам цвета - каждый неплох по-своему под определённное настроение ) кофейный чуть загадошнее и стильнее, если всё остальное под стать ему до ума довести )
На сайте c 14.03.2009
Сообщений: 2297
Крит


Запрещена любая реклама, не согласованная с администрацией сайта. В том числе запрещено рекламировать свои аккаунты, 3D модели, работы в галерее, статьи, вакансии, резюме, заказы, а также услуги под чужими моделями, работами в галерее, статьями, если авт

Дата выдачи:
01.11.2025 06:15:50

Действует до:
10.11.2025 00:00:00
Только чтение

флейм

Дата выдачи:
03.11.2025 15:45:57

Действует до:
04.12.2025 00:00:00

да, я там крутил перебирал смотрел ИС. настройки хорошие. но пока не понял как клобалка реагирует. Действительно нужно с коробками белыми поиграться

Еще один тест сделал, если правильно настроить шума практически нет. но семплов много 2048

Спальня 4К минут 20-25 рендерится.

Пересобрал полностью сцену сегодня под урок. Уже час один записан, но это без озвучки и монтажа. Обрежу до 20-30 минут. Потом еще во второй части остальные помещения. И если будет интерес у людей, то сделаю экстерьер.

Сделал вот такой ролик, во вьюпорте все суперски. На рендере есть моменты с персонажами, видно как размытие при движении персонажей.

Отключал и моушенблюр, короче кучу настроек перерыл. так и не получилось это убрать

На сайте c 05.01.2020
Сообщений: 8198
чета не грузятся. два черных прямоугольника
На сайте c 14.03.2009
Сообщений: 2297
Крит


Запрещена любая реклама, не согласованная с администрацией сайта. В том числе запрещено рекламировать свои аккаунты, 3D модели, работы в галерее, статьи, вакансии, резюме, заказы, а также услуги под чужими моделями, работами в галерее, статьями, если авт

Дата выдачи:
01.11.2025 06:15:50

Действует до:
10.11.2025 00:00:00
Только чтение

флейм

Дата выдачи:
03.11.2025 15:45:57

Действует до:
04.12.2025 00:00:00

должно работать

4К достойно смотрится. Но опять таки, вот мужик головой вертит, а след какой-то остается.

Рендер 5-6 минут 4К

На сайте c 05.01.2020
Сообщений: 8198
заработало )))
На сайте c 14.03.2009
Сообщений: 2297
Крит


Запрещена любая реклама, не согласованная с администрацией сайта. В том числе запрещено рекламировать свои аккаунты, 3D модели, работы в галерее, статьи, вакансии, резюме, заказы, а также услуги под чужими моделями, работами в галерее, статьями, если авт

Дата выдачи:
01.11.2025 06:15:50

Действует до:
10.11.2025 00:00:00
Только чтение

флейм

Дата выдачи:
03.11.2025 15:45:57

Действует до:
04.12.2025 00:00:00

На сайте c 05.01.2020
Сообщений: 8198
эту землю надо заселить динозаврами )
На сайте c 14.03.2009
Сообщений: 2297
Крит


Запрещена любая реклама, не согласованная с администрацией сайта. В том числе запрещено рекламировать свои аккаунты, 3D модели, работы в галерее, статьи, вакансии, резюме, заказы, а также услуги под чужими моделями, работами в галерее, статьями, если авт

Дата выдачи:
01.11.2025 06:15:50

Действует до:
10.11.2025 00:00:00
Только чтение

флейм

Дата выдачи:
03.11.2025 15:45:57

Действует до:
04.12.2025 00:00:00

100%

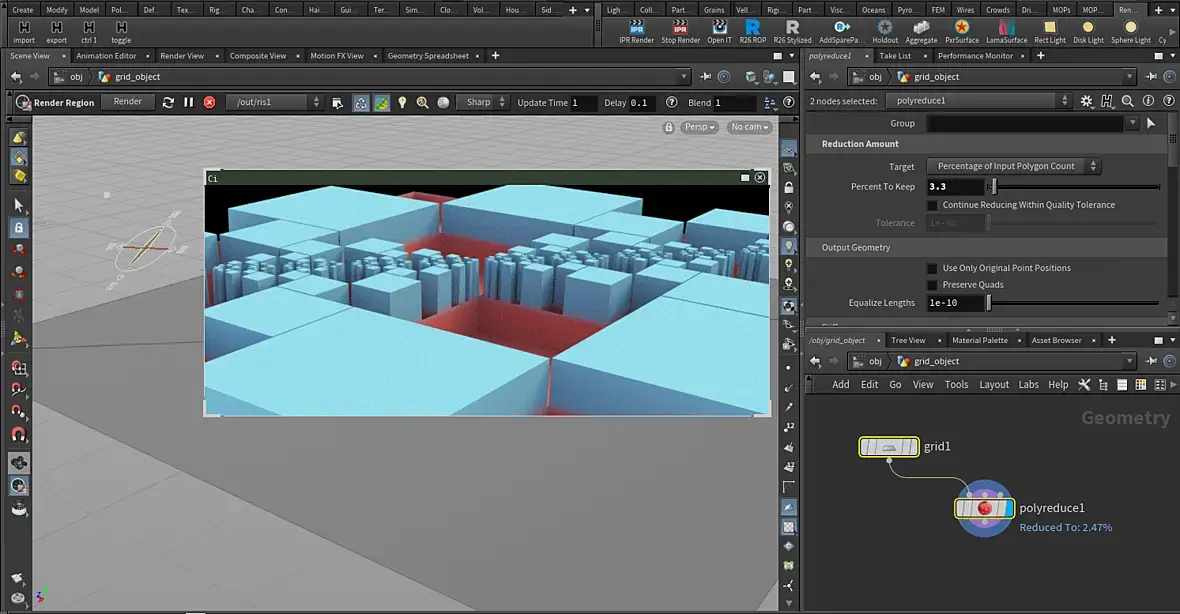
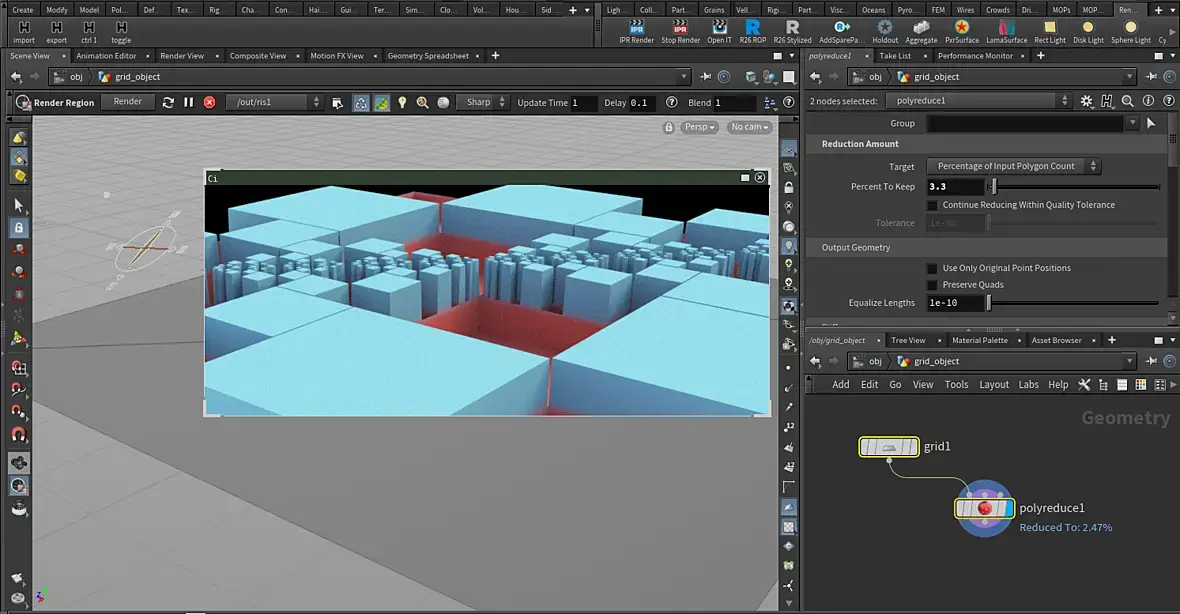
Делаю модельку для стока

Рендер в короне. Полигонаж 5 млн. Хочется больше дать полигонов конечно. Но чтоб не завернули типа сильно плотная сетка.

Что примечательно сделал геометрию чтоб не было видно повторов. можно размножить

На сайте c 23.02.2010
Сообщений: 6388
Саракш
Цитата paz:
Но чтоб не завернули типа сильно плотная сетка.

 Ох, порой модели с такой сеткой попадаются, что криль не проскочит. Если плотность рациональна и лимит архива позволяет, то думаю не завернут. 

На сайте c 14.03.2009
Сообщений: 2297
Крит


Запрещена любая реклама, не согласованная с администрацией сайта. В том числе запрещено рекламировать свои аккаунты, 3D модели, работы в галерее, статьи, вакансии, резюме, заказы, а также услуги под чужими моделями, работами в галерее, статьями, если авт

Дата выдачи:
01.11.2025 06:15:50

Действует до:
10.11.2025 00:00:00
Только чтение

флейм

Дата выдачи:
03.11.2025 15:45:57

Действует до:
04.12.2025 00:00:00

Там карта нормалей 8К - 300 мб)) Да же не знаю что и делать) PNG, ну можно конечно в JPG перевести и посмотреть

С такой птички вообще вопросов нет. Если очень близко, видны заломы геометрии

Ну вот типа так если. Да же не заломы, а как слизано. Но тут ничего не поделать наверное, очень большая область.

Можно попробовать в 4К перегнать и EXR на дисплейс с регулируемым турбосмузом, а FBX уже как получиться

На сайте c 15.11.2023
Сообщений: 123
Бан



Дата выдачи:
06.09.2024 13:40:55


Пожизненный бан
чёт по-моему ты не туда копаешь. понятно, что с упрощённой формой дисплейсмент с нормалями лучше ложиться будет, но ведь он сам умеет сабдивить меш, особенно векторный , например



На сайте c 14.03.2009
Сообщений: 2297
Крит


Запрещена любая реклама, не согласованная с администрацией сайта. В том числе запрещено рекламировать свои аккаунты, 3D модели, работы в галерее, статьи, вакансии, резюме, заказы, а также услуги под чужими моделями, работами в галерее, статьями, если авт

Дата выдачи:
01.11.2025 06:15:50

Действует до:
10.11.2025 00:00:00
Только чтение

флейм

Дата выдачи:
03.11.2025 15:45:57

Действует до:
04.12.2025 00:00:00
так это в максе и короне) я хочу модельку для стока сделать. это не анрил)
На сайте c 15.11.2023
Сообщений: 123
Бан



Дата выдачи:
06.09.2024 13:40:55


Пожизненный бан

я понял, что в максе, просто под рукой пара примеров была в гудини с майкой. ну, вот с короной, - принцип-то один и тот же ) на одном полигоне:

На сайте c 14.03.2009
Сообщений: 2297
Крит


Запрещена любая реклама, не согласованная с администрацией сайта. В том числе запрещено рекламировать свои аккаунты, 3D модели, работы в галерее, статьи, вакансии, резюме, заказы, а также услуги под чужими моделями, работами в галерее, статьями, если авт

Дата выдачи:
01.11.2025 06:15:50

Действует до:
10.11.2025 00:00:00
Только чтение

флейм

Дата выдачи:
03.11.2025 15:45:57

Действует до:
04.12.2025 00:00:00

Ну наверное да, можно пробовать. А в архив кинуть FBX/

Правда не знаю актуальность такой модели. Просто захотелось сделать. Еще дюны хочу сделать

С дисплейсом вроде норм. Пару моментов, значение выдавливания дисплейса не соответствует реальным. Ну и лесенка есть, хотя это EXR

ну это если очень сильно приблизить. и треугольники черные появлялись, я снизил значение десплейса scene size (px) до 1

Получается скаттер в таком варианте не применить (

все ковыряю бездорожье. сделал и следы и дорогу редактируемую.

Вот думаю об актуальности. Допиливать? 

куски грязи еще доработаю. пока условно обозначил

еще сделал доп материал которым можно загрязнять объекты.

Все редактируется, все полосы, рельеф. Все можно менять. Ну кроме базового материала грязи.

Поступил заказ на изготовление имперских кредитов для 3д печати

нужно сделать объемные

логотип еще вставить и в браше обработать

На сайте c 21.01.2019
Сообщений: 6348
Только чтение

флейм

Дата выдачи:
03.11.2025 13:50:05

Действует до:
18.11.2025 00:00:00
Изготовление, моделирование, хранение, перевозка или сбыт поддельных имперских кредитов - статья 186 УК РФ, до 15 лет smiley-dirol.gif
На сайте c 14.03.2009
Сообщений: 2297
Крит


Запрещена любая реклама, не согласованная с администрацией сайта. В том числе запрещено рекламировать свои аккаунты, 3D модели, работы в галерее, статьи, вакансии, резюме, заказы, а также услуги под чужими моделями, работами в галерее, статьями, если авт

Дата выдачи:
01.11.2025 06:15:50

Действует до:
10.11.2025 00:00:00
Только чтение

флейм

Дата выдачи:
03.11.2025 15:45:57

Действует до:
04.12.2025 00:00:00

Не, у меня законы ЕС)

сделал более выпуклые элементы. под фдм печати детализация плохо пропечатывается.  длина объекта 55 мм

печатаю на Creality Ender 2 v2

на фдм печати вот так получается. нужно полимеркой печатать. размер всего 55 мм и это самая большая.

кто печатью занимается. это все по качеству или можно еще выжать?

3мм  толщина, конечно маленькая.

Киберпанк город делаю. Основная проблема - общая стилизация, стандартизация. Нужно сделать штук 20-30 зданий разных. Детали для крыш, рекламы и т.д. Для картинок рекламных щитов буду ИИ юзать.

Надеюсь за 2 недели управлюсь. Потом начинаю сложный и долгий проект.

да, заманаться можно с этой рекламой. а таких зданий штук 30 будет. 

Куча работы будет с текстурами и тестом.

текстуры пока условно накинул.

стиль Бегущего слегка хочу сделать. С системой вентиляции почти закончил, с антеннами то же. Еще завтра поковыряю. Все модульное и типовое, чтоб можно было размножать. Дальше реклама, наверное самое сложное будет.

играюсь в пятнашки. начал делать кастюмную текстуру панелей

пока заготовка

наработки по вентиляции

На сайте c 15.12.2007
Сообщений: 981
Новороссийск
Вентиляция в будущем ни как не изменилась, всё те же вентиляторы, всё те же радиаторы.
Читают эту тему: