W.I.P. MADiDeco - Unreal Engine 4

Автор
Сообщение
На сайте c 13.05.2014
Сообщений: 561
Цитата MADiDeco:
Вот мы берём для себя или другого дизайнера перегоняем проект из макса в УЕ. это получается в любом случае оптимизацию можно будет проделать только самую основную, так как скорость/качество=баланс. Тут не до зачисток чамферов, да?

Да, тут можно особо не заморачиваться. Больше автоматизированная работа, тем более есть различные скрипты для ускорения процесса.

Цитата MADiDeco:
а можно ли сделать лучше? С запасом на условные 15 лет вперёд? Например, та же самая ручка сейчас отчамферена на 1у единицу. А если 2е? или 3и?

Как по мне не очень целесообразно. Зачем, если разницы практически не видно?

Цитата MADiDeco:
На сколько целесообразно делать такие столь лоуполи модели при таком раскладе? Ведь движок станет ещё шустрее, железо мощнее, а аппетиты дизайнеров и заказчиков выше, ама райт?

Ну пока еще приходится задумываться об оптимизации. Однако суть метода FWVN, в том, что он позволяет работать быстрее, нежели традиционным способом, а различии с хай поли минимальны.Однако он не для всего подходит, данный метод хорошо показывает себя в хардсёрфе, но для плавных, полуорганических шейпов, он не подходит.

Цитата coo1erman:
Вот простейший алгоритм того, как сейчас создаются ассеты. Ты делаешь 2 модели high poly и low poly. Вернее, ты делаешь одну hight poly модель, потом оптимизируешь её сетку.

Ну в современных реалиях "ААА", данный метод уже уходит на второй план. Сейчас идёт упор на повышенную детализацию и уход от уникальных текстур в пользу процедурных тайлов и отказ от бэйка фасок, в пользу FWVN метода.Лучше пара лишних трисов, чем лишний "дроукол". Да и энивэй, при бэйке придётся делать сплит юви по хардам, что в итоге приведет к увелечению вертексов и в итоге мы получаем такое же их кол-во, как если бы мы просто дали х1 чамфер и трюк с усредненными вертекс нормалями:

Для малых пропов, которые не будут рассматриваться вблизи, бэйк хайполи иуникальный текстуринг, все еще оптимальное решение.Отличный пример паплайна в The Order 1886:

На сайте c 19.02.2012
Сообщений: 900
Цитата Amiminoru:
Ну в современных реалиях "ААА", данный метод уже уходит на второй план. Сейчас идёт упор на повышенную детализацию и уход от уникальных текстур в пользу процедурных тайлов и отказ от бэйка фасок, в пользу FWVN метода

Ну уникальные объекты всё равно будут присутсвтовать. А так, да, для общих ассетов в Сабс Дизайнере создаются генерируемые текстуры и накидываются в движок. Но ему сейчас такой вариант точно не подойдет.

На сайте c 02.08.2018
Сообщений: 170
Freelance
Цитата Amiminoru:
Как по мне не очень целесообразно. Зачем, если разницы практически не видно?

А если я хочу использовать УЕ как замену Короны/В-Рея и мне нужны ХайРез Рендеры в 5К? Я серьёзно, в общем и целом...

Цитата Amiminoru:
разницы практически не видно

А в 5К разница будет заметна? А в VR шлеме если свой нос вплотную пододвинуть к такой фаске? Пойми меня правильно пожалуйста, я очень ленивый человек. И как самый порядочный и самый ленивый я хочу сделать очень качественно, один раз и с запасом на долгие годы. По этому ответы на эти вопросы для меня очень важны!

Цитата Amiminoru:
Лучше пара лишних трисов, чем лишний "дроукол".

вот эту строчку понимаю лишь приблизительно. smiley-smile.gif скорее - непониманю!

На сайте c 05.04.2016
Сообщений: 422
Цитата MADiDeco:
Цитата Amiminoru: Лучше пара лишних трисов, чем лишний "дроукол". вот эту строчку понимаю лишь приблизительно.  скорее - непониманю!

Такой вариант более производительный.

Это значит, что для харсёрфэйс моделей, лучше сделать фаску геометрией, чем имитировать её нормалями. Хотя бы основные, самые заметные углы.

 

На сайте c 02.08.2018
Сообщений: 170
Freelance

Цитата telemix:
Это значит, что для харсёрфэйс моделей, лучше сделать фаску геометрией, чем имитировать её нормалями. Хотя бы основные, самые заметные углы.

ммммм... для меня это звучит прям супер необычно! Видимо, это связано с тем, что я не знаю кухню игрового движка! В одной статье давно читал что полигоны очень легко перевариваются и движками и видеокартами. А вот текстуры сложнее... Что-то типо того.

-------

Так, я решил потихонечку перевозить всё в UE4. По этому начинается серия глупых вопросов!

Внимание ! ! ! Я огромный страховщик, мои вопросы могут выглядеть очень глупо, по этому будьте пожалуйста ко мне снисходительны!

Подъехал первый глупый вопрос:

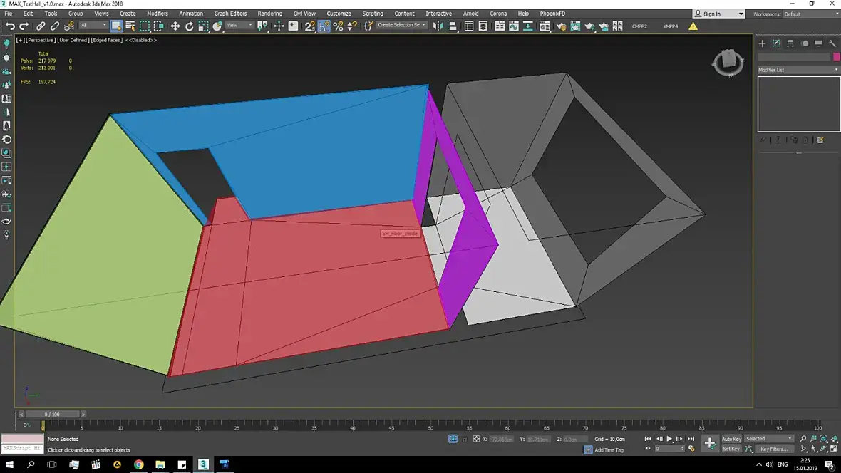
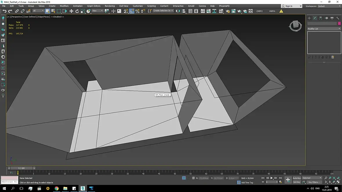
Вот мой пол - 

В первом канале стоит UVW Map 50x50x50cm. Тут всё вроде бы норм.

Во втором канале стоит Unwrap UVW, для лайт мапа.

Как лучше развернуть полигоны, так:

или так:

Первый вариант более равномерный и близок к реалиям объекта.

Второй вариант использует максимум полезной площади развёртки, но, скорее всего неверный, так как сильно растянут.

Хочу услышать мнение моих гуру smiley-smile.gif Надеюсь вы ещё не спите smiley-biggrin.gif !

На сайте c 13.05.2014
Сообщений: 561
Цитата MADiDeco:

Цитата telemix:
Это значит, что для харсёрфэйс моделей, лучше сделать фаску геометрией, чем имитировать её нормалями. Хотя бы основные, самые заметные углы.

ммммм... для меня это звучит прям супер необычно! Видимо, это связано с тем, что я не знаю кухню игрового движка! В одной статье давно читал что полигоны очень легко перевариваются и движками и видеокартами. А вот текстуры сложнее... Что-то типо того.

-------

Так, я решил потихонечку перевозить всё в UE4. По этому начинается серия глупых вопросов!

Внимание ! ! ! Я огромный страховщик, мои вопросы могут выглядеть очень глупо, по этому будьте пожалуйста ко мне снисходительны!

Подъехал первый глупый вопрос:

Вот мой пол - 

В первом канале стоит UVW Map 50x50x50cm. Тут всё вроде бы норм.

Во втором канале стоит Unwrap UVW, для лайт мапа.

Как лучше развернуть полигоны, так:

или так:

Первый вариант более равномерный и близок к реалиям объекта.

Второй вариант использует максимум полезной площади развёртки, но, скорее всего неверный, так как сильно растянут.

Хочу услышать мнение моих гуру smiley-smile.gif Надеюсь вы ещё не спите smiley-biggrin.gif !

Ну... если бы я для себя делал, то я б разбил все таки на отдельные модули.

А по поводу лайтмапы, чем больше займет текстурного пространства, тем очевидно лучше. Растяжения допустимы, но без фанатизма. Тут бы еще можно перетереть за привязку юви шеллов к сетке и прочий степпинг. Но блин, по сути не так уж важно smiley-pardon.gif

А если интересно, то до сих пор актуально

https://www.worldofleveldesign.com/categories/udk/udk-lightmaps-01-basics-and-important-principles-for-creating-using-lightmaps.php  

На сайте c 09.01.2014
Сообщений: 3427

Интересно, когда Эпики прикрутят нормальный UI к Анрылу.

Сейчас смотрицца как из 2005 с доработками smiley-biggrin.gif

На сайте c 02.08.2018
Сообщений: 170
Freelance
Цитата Amiminoru:
А по поводу лайтмапы, чем больше займет текстурного пространства, тем очевидно лучше.

Это могу понять))

Цитата Amiminoru:
Растяжения допустимы, но без фанатизма.

ВОПРОС: вот на моём примере с полом - это норма или фанатизм? как бы действовал ты в данном случае? вот отделил я пол, допустим и у меня опять есть пустое место на развёртке, оставить как есть или скейлить на всю площадь?

Цитата Amiminoru:
А если интересно, то до сих пор актуально

огромное спасибо, информация очень полезна и будет актуальна пока живы лайтмапы, думаю)

Цитата Kenzo80:
когда Эпики прикрутят нормальный UI к Анрылу.

мне бы этот интерфейс сначала выучить)) оставьте всё как есть напока ;)

--------- --------- ---------

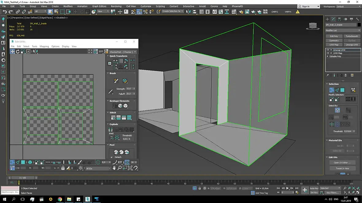
Разворачиваю второй канал стен. Решил не разделять стены более, хочу посмотреть как эти стены будут вести себя, потестить движок(не лень).

Вот настройки развёртки.

а. Всё правильно?

б. Всё в пределах допустимого?

в. Можно ли лучше? (не дробя стены на ещё более мелкие объекты)

На сайте c 09.01.2014
Сообщений: 3427

На всякий случай оставлю тут - не знаю как люди без этого обходятся smiley-pardon.gif

Пуньк раз

Пуньк два

Пуньк три  - конкретный пуньк!

На сайте c 02.08.2018
Сообщений: 170
Freelance
Цитата Kenzo80:
конкретный пуньк!

- - -

букав конечно много и сложно с наскоку, но, похоже, это самое лучшее что можно сделать - посмотреть весь материал.

Кстати, я даже не знал о таком божественном видео-уроке(ках) от самих эпиков...

На сайте c 05.03.2011
Сообщений: 2571
Krasnodar
Предупреждение

повежливее

Дата выдачи:
05.05.2026 01:02:03

Действует до:
19.05.2026 00:00:00

Правило разверток для света: 

0. Развертка создается под определенное разрешение. 

1. Расстояние между шелами и краями UV минимум 2px. 

2. На углах модели более 90° всегда должен быть разрез. 

3. Чем меньше шелов, тем быстрее запек. Чем равномернее шелы на UV тем быстрее запек. 

4. Сами шелы должны быть больше, чем 2px в обе стороны. 

5. Шелы можно и растягивать непропорционально, главное это больше пространства на uv.

6. Шелы полигонов, которые мы не видим или на которые не падают тени можно делать меньше на uv.

На сайте c 02.08.2018
Сообщений: 170
Freelance
Цитата Quasar:
0. Развертка создается под определенное разрешение. 

Имеется в виду разрешение в UE4, которое по дефолту стоить 64 пикселя? Или я как то в Максе должен заботиться об этом?

На сайте c 19.02.2012
Сообщений: 900
Цитата MADiDeco:
Имеется в виду разрешение в UE4, которое по дефолту стоить 64 пикселя? Или я как то в Максе должен заботиться об этом?

Разрешение развертки это ширина и высота в пикселях изображения на которым будут находится твои текстурные координаты.

То есть, чем крупнее у тебя объект к камере, тем выше разрешение развертки.

На сайте c 05.03.2011
Сообщений: 2571
Krasnodar
Предупреждение

повежливее

Дата выдачи:
05.05.2026 01:02:03

Действует до:
19.05.2026 00:00:00

Цитата MADiDeco:
Цитата Quasar:
0. Развертка создается под определенное разрешение. 

Имеется в виду разрешение в UE4, которое по дефолту стоить 64 пикселя? Или я как то в Максе должен заботиться об этом?

Да

Цитата coo1erman:
Цитата MADiDeco:
Имеется в виду разрешение в UE4, которое по дефолту стоить 64 пикселя? Или я как то в Максе должен заботиться об этом?

Разрешение развертки это ширина и высота в пикселях изображения на которым будут находится твои текстурные координаты.

То есть, чем крупнее у тебя объект к камере, тем выше разрешение развертки.

Не так. При запекании создаются екстурные атласы ( по дефолту у них разрешение 1024х1024. Разрешение развертки это то, сколько пикселей развертка объекта будет занимать на текстурном атласе. Рекомендуется: стены, полы - 1024-2048px. Крупная мебель: 512-1024 Декор: 128-256

Чем больше объект тем выше разрешение. Но экономить нужно там, куда не падают тени. Например потолок можно сделать 256 или 512 px

Если делаешь на объекте разрешение больше 1024, то лучше в настройках World в свитке lightmass поставь 2048 текстурный атлас.

На сайте c 02.08.2018
Сообщений: 170
Freelance
Цитата Quasar:
Если делаешь на объекте разрешение больше 1024, то лучше в настройках World в свитке lightmass поставь 2048 текстурный атлас.

В УЕ я знаю где находится эта настройка разрешения. А где мне найти её в Максе?

- - -

Решил сам поискать. Нашёл такую функцию:

и вот ещё:

Я понимаю взаимосвязь этих параметров, но немогу взять в толк, как именно они связаны!

Предположим, в Максе у меня Анврап 256х256 а в анриле я дам 2048х2048 на один и тот же объект.

а. Разве анрил не перебьёт своим разрешением развёртку макса?

б. Если нет, то какое разрешение в максе ставить для второго канала для условного ААА проекта?

На сайте c 05.03.2011
Сообщений: 2571
Krasnodar
Предупреждение

повежливее

Дата выдачи:
05.05.2026 01:02:03

Действует до:
19.05.2026 00:00:00

Цитата MADiDeco:
Цитата Quasar:
Если делаешь на объекте разрешение больше 1024, то лучше в настройках World в свитке lightmass поставь 2048 текстурный атлас.

В УЕ я знаю где находится эта настройка разрешения. А где мне найти её в Максе?

Нигде. Можно создать вспомогательную сетку в uv эдиторе. Я забыл уже как. В настройках самого uv эдитора. Либо при паковке указывать значение допустим 2÷1024= 0.001 Вроде это так работало в максе.  

Upd

Ты в максе нигде не ставишь разрешение. Ты просто делаешь отступ между шелами исходя из предпологаемого разрешения в UE

На сайте c 02.08.2018
Сообщений: 170
Freelance

Воот таак?

На сайте c 09.01.2014
Сообщений: 3427
Цитата Quasar:
Я забыл уже как.

Цитата Quasar:
Вроде это так работало

Шикарные советы smiley-lol.gif

На сайте c 05.03.2011
Сообщений: 2571
Krasnodar
Предупреждение

повежливее

Дата выдачи:
05.05.2026 01:02:03

Действует до:
19.05.2026 00:00:00

Цитата Kenzo80:
Цитата Quasar:
Я забыл уже как.

Цитата Quasar:
Вроде это так работало

Шикарные советы smiley-lol.gif

Так я в максе с 2011 не работаю) 

Не нравятся ему советы.. иди курсы смотри!)

На сайте c 09.01.2014
Сообщений: 3427
Цитата Quasar:
иди курсы смотри!)

Я так и делаю - мануал и курсы.

Свежая информация от создателей - что может быть лучше? smiley-wink.gif

Читают эту тему: