Houdini

Автор
Сообщение
На сайте c 12.09.2021
Сообщений: 186
Цитата 3D-generalissimo:

В чем ошибка? 

Никак не могу знать, товарищ генералиссимус. У меня такой же сетап работает. Может глюк Гудини. Может группа косячно создалась. 

Активность: 0
На сайте c 23.06.2017
Сообщений: 1
При запуске программы Houdini 18.0.532 выдаёт ошибку. Я не программист, поэтому буду очень рад и признателен, если разбирающиеся люди помогут её решить. Готов ответить на любые вопросы, которые могут помочь в решении проблемы. Заранее спасибо!Error running event handler:Traceback (most recent call last):File "opdef:/Sop/heightfield_drawmask?ViewerStateModule", line 4, in <module>ImportError: No module named sidefx_strokeError running event handler:Traceback (most recent call last):File "opdef:/Sop/heightfield_drawmask?ViewerStateInstall", line 1, in <module>File "C:/PROGRA~1/SIDEEF~1/HOUDIN~1.532/houdini/python2.7libs\viewerstate\utils.py", line 1188, in register_pystate_embeddedtemplate = node_type.hdaViewerStateModule().createViewerStateTemplate()File "C:/PROGRA~1/SIDEEF~1/HOUDIN~1.532/houdini/python2.7libs\hou.py", line 39828, in __getattr__def __getattr__(*args): return _hou.HDAViewerStateModule___getattr__(*args)AttributeError: 'module' object has no attribute 'createViewerStateTemplate'Error running event handler:Traceback (most recent call last):File "opdef:/Sop/attribpaint?ViewerStateModule", line 6, in <module>ImportError: No module named sidefx_strokeError running event handler:Traceback (most recent call last):File "opdef:/Sop/attribpaint?ViewerStateInstall", line 1, in <module>File "C:/PROGRA~1/SIDEEF~1/HOUDIN~1.532/houdini/python2.7libs\viewerstate\utils.py", line 1188, in register_pystate_embeddedtemplate = node_type.hdaViewerStateModule().createViewerStateTemplate()File "C:/PROGRA~1/SIDEEF~1/HOUDIN~1.532/houdini/python2.7libs\hou.py", line 39828, in __getattr__def __getattr__(*args): return _hou.HDAViewerStateModule___getattr__(*args)AttributeError: 'module' object has no attribute 'createViewerStateTemplate'Error running event handler:Traceback (most recent call last):File "opdef:/Sop/groupbylasso?ViewerStateModule", line 5, in <module>ImportError: No module named sidefx_strokeError running event handler:Traceback (most recent call last):File "opdef:/Sop/groupbylasso?ViewerStateInstall", line 1, in <module>File "C:/PROGRA~1/SIDEEF~1/HOUDIN~1.532/houdini/python2.7libs\viewerstate\utils.py", line 1188, in register_pystate_embeddedtemplate = node_type.hdaViewerStateModule().createViewerStateTemplate()File "C:/PROGRA~1/SIDEEF~1/HOUDIN~1.532/houdini/python2.7libs\hou.py", line 39828, in __getattr__def __getattr__(*args): return _hou.HDAViewerStateModule___getattr__(*args)AttributeError: 'module' object has no attribute 'createViewerStateTemplate'Error running event handler:Traceback (most recent call last):File "opdef:/Sop/rbdpaint?ViewerStateModule", line 6, in <module>ImportError: No module named sidefx_strokeError running event handler:Traceback (most recent call last):File "opdef:/Sop/rbdpaint?ViewerStateInstall", line 1, in <module>File "C:/PROGRA~1/SIDEEF~1/HOUDIN~1.532/houdini/python2.7libs\viewerstate\utils.py", line 1188, in register_pystate_embeddedtemplate = node_type.hdaViewerStateModule().createViewerStateTemplate()File "C:/PROGRA~1/SIDEEF~1/HOUDIN~1.532/houdini/python2.7libs\hou.py", line 39828, in __getattr__def __getattr__(*args): return _hou.HDAViewerStateModule___getattr__(*args)AttributeError: 'module' object has no attribute 'createViewerStateTemplate'Exception in thread Thread-2:Traceback (most recent call last):File "C:\PROGRA~1\SIDEEF~1\HOUDIN~1.532\python27\lib\threading.py ", line 801, in __bootstrap_innerself.run()File "C:/PROGRA~1/SIDEEF~1/HOUDIN~1.532/houdini/python2.7libs\houdinihelp\api.py", line 572, in runindexer.update_with(w, pages)File "C:/PROGRA~1/SIDEEF~1/HOUDIN~1.532/houdini/python2.7libs\bookish\search.py", line 455, in update_withwriter, pages, update_paths, needs_delete=changedFile "C:/PROGRA~1/SIDEEF~1/HOUDIN~1.532/houdini/python2.7libs\bookish\search.py", line 484, in index_paths_withfor doc in self.documents(pages, path):File "C:/PROGRA~1/SIDEEF~1/HOUDIN~1.532/houdini/python2.7libs\bookish\search.py", line 393, in documentsjsondata = pages.json(path, postprocess=False)File "C:/PROGRA~1/SIDEEF~1/HOUDIN~1.532/houdini/python2.7libs\bookish\wiki\wikipages.py", line 612, in jsonself._pre_pipeline.apply(jsondata, wcontext)File "C:/PROGRA~1/SIDEEF~1/HOUDIN~1.532/houdini/python2.7libs\bookish\wiki\pipeline.py", line 116, in applyv.apply(block, context)
На сайте c 25.02.2009
Сообщений: 2326
Kyiv
Цитата 3D-generalissimo:
Ошибка называется "Привет фрилансоте-нищебродам от торрента!"

Гудини есть бесплатная версия, для изучения более чем достаточно, потом можно инди купить за $270/год. Это меньше чем на курево люди тратят.

По ошибке сложно сказать...если это было при первом запуске после установки, то лучше снести все под ноль и вычистить. Поставить с другого дистрибутива, лучше официального бесплатного.

На сайте c 02.08.2008
Сообщений: 254
Казань
Всем привет, вопрос такой. Tesla p100 sxm2 HBM2 16gb или Tesla p100 pci-e 12/16gb можно ли с помощью этого ускорителя просчитывать симуляции ?
На сайте c 16.03.2016
Сообщений: 2168
Москва

Цитата dizel1747:
При запуске программы Houdini 18.0.532 выдаёт ошибку.

Киррилица в путях к файлам. Имя пользователя смените на латиницу

Цитата rafa:
Всем привет, вопрос такой. Tesla p100 sxm2 HBM2 16gb или Tesla p100 pci-e 12/16gb можно ли с помощью этого ускорителя просчитывать симуляции ?

А хз... Всё зависит от того, как вы сетап построите. Ноды, в которых есть возможность использовать OpenСL будут работать быстрее. 

Цитата StarTraveler:
в Гудини нет аналога модификатору Эдит поли, в котором может храниться анимация как движения вершин, так и софт селекшена, что удобно.

В Гудини есть нода Edit. А макксовский эдит поли -  перегружен функционалом имхо.

На сайте c 18.01.2021
Сообщений: 24

С прошлым Issue справился :). Подскажите что выкрутить, чтоб сфера двигалась под тканью не разрывая\комкая так как на скрине (чтоб гладкий "бугорок" был под тканью по мере движения. Я уже вроде все настройки вроде перепробовал, но не помогает...Может дело в сфере? Она у меня создана  с Type: Primitive , а потом сконвертирована в MESH.

Заранее спасибо! 

На сайте c 12.09.2021
Сообщений: 186
Цитата Bewel me,Senpai!:

Подскажите что выкрутить, чтоб сфера двигалась под тканью не разрывая\комкая так как на скрине (чтоб гладкий "бугорок" был под тканью по мере движения. 

Для таких целей симуляция не оправдана. Если нужен гладкий бугорок, его проще сделать через анимированную текстуру, белое пятно с градиентом, остальное чёрное. И по этой текстуре выдавливать, это можно сделать через VOP, например.

Или, если форма простая, можно воспользоваться готовыми SOP-нодами:

Bulge - https://www.sidefx.com/docs/houdini/nodes/sop/bulge.html  

или

Magnet - https://www.sidefx.com/docs/houdini/nodes/sop/magnet.html  

Так результат будет быстрее и более предсказуемый. 

На сайте c 18.01.2021
Сообщений: 24

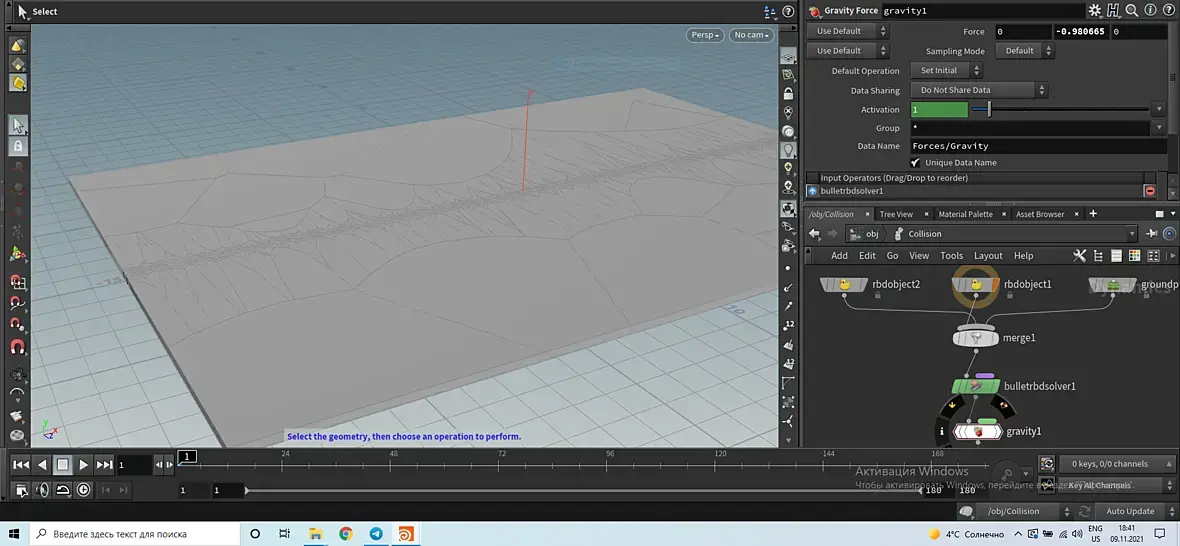
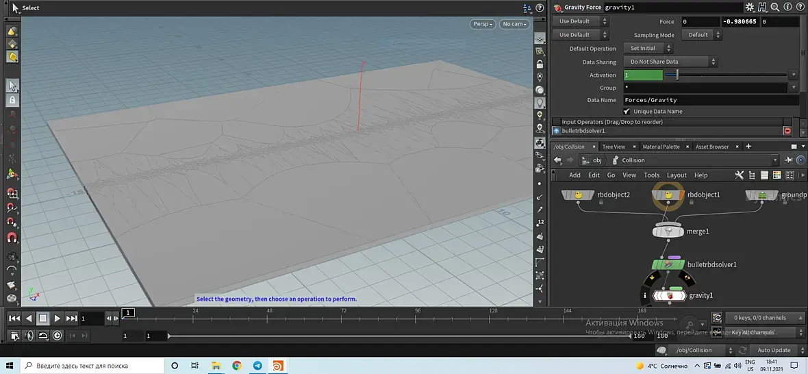
Подскажите что не так делаю, пожалуйста.

Есть пол, разбитый на куски с помощью ВоронойФаркча 

Есть "червь" мерно ползущий под плейном ( Сделано с помощью Bulge) 

Я закинул все это в DopNet  и попытался заколлайдить с помощью BulletSolver (смотри первый скрин,Граф), чтоб "червь" полз и приподнимал куски пола, но ничего не происходит 

На сайте c 02.12.2020
Сообщений: 1
Здравствуйте уважаемые Гудиньщики)- подскажите пожалуйста новичку хороший вводный курс по Гудини)Как оказалось в сети много курсов- а какой выбрать не знаю) Заранее спасибо))
На сайте c 02.08.2008
Сообщений: 254
Казань

Всем привет, возникла необходимость из гудини сцену перекинуть в 3d max, в сцене симуляция частиц, разрушение и вода, дым. В общем все) Не подскажете способ? Пробовал через Алимбик, макс почему то не видит ничего. В сцену импортирует но там пустота.

На сайте c 07.06.2011
Сообщений: 244
Новороссийск, Россия
Цитата rafa:
Всем привет

привет) вообще симуляции всякое такое через VDB экспортят импортят) в гугле Чарли выдает видосик, забавно) посмотри как он из гуддини экспортит и импортит в макс, должно помочь тебеhttps://www.youtube.com/watch?v=ICeQ0thkE5o  

На сайте c 12.09.2021
Сообщений: 186
Цитата rafa:

Всем привет, возникла необходимость из гудини сцену перекинуть в 3d max, в сцене симуляция частиц, разрушение и вода, дым. В общем все) Не подскажете способ? Пробовал через Алимбик, макс почему то не видит ничего. В сцену импортирует но там пустота.

А с алембиком всё нормально? Попробуйте сперва импортировать полученные алембики в пустую сцену Гудини и убедиться, что они действительно представляют из себя то, что было нужно. На стадии экспорта результата симуляций в алембик можно запросто накосячить, надо проверить. 

На сайте c 02.08.2008
Сообщений: 254
Казань
Цитата StarTraveler:
Цитата rafa:

Всем привет, возникла необходимость из гудини сцену перекинуть в 3d max, в сцене симуляция частиц, разрушение и вода, дым. В общем все) Не подскажете способ? Пробовал через Алимбик, макс почему то не видит ничего. В сцену импортирует но там пустота.

А с алембиком всё нормально? Попробуйте сперва импортировать полученные алембики в пустую сцену Гудини и убедиться, что они действительно представляют из себя то, что было нужно. На стадии экспорта результата симуляций в алембик можно запросто накосячить, надо проверить. 

все без проблем открывается в новом файле гудини

На сайте c 19.01.2012
Сообщений: 74
Оттуда




Дата выдачи:
06.08.2024 17:58:08


Пожизненный бан

Отдельно геометрию в алембик, отдельно волуметрики в .vdb и так далее, но лучше всего посмотреть на примере уже рабочего воркфлоу

Houdini_to_3dsMax_Alembic_VRay_Workflow

На сайте c 12.09.2021
Сообщений: 186
Если под Вирей или Арнольд, то можно проще - в Гудини всё сохранить в .vrscene или .ass соответственно, и так уже подтянуть в Макс. А если под Корону, то да, как Slazzo сказал - всё отдельными кешами, складывать все симуляции в один алембик не надо.
На сайте c 02.08.2008
Сообщений: 254
Казань
Цитата Slazzo:

Отдельно геометрию в алембик, отдельно волуметрики в .vdb и так далее, но лучше всего посмотреть на примере уже рабочего воркфлоу

Houdini_to_3dsMax_Alembic_VRay_Workflow

да я это видел, но мне надо в корону передать(((

На сайте c 12.09.2021
Сообщений: 186
Цитата rafa:
Цитата Slazzo:

Отдельно геометрию в алембик, отдельно волуметрики в .vdb и так далее, но лучше всего посмотреть на примере уже рабочего воркфлоу

Houdini_to_3dsMax_Alembic_VRay_Workflow

да я это видел, но мне надо в корону передать(((

А Корона прокси не поддерживает импорт алембика? Вирейские прокси поддерживают, например, может и Корона могёт?

На сайте c 19.01.2012
Сообщений: 74
Оттуда




Дата выдачи:
06.08.2024 17:58:08


Пожизненный бан
Цитата rafa:
но мне надо в корону передать

Прнцип тотже, в воркфлоу в основном обсуждается экспорт/импорт, аттрибуты и тд, тоже самое примерно и для короны, там мало уникального под врай.

На сайте c 02.08.2008
Сообщений: 254
Казань

Цитата Slazzo:
Цитата rafa:
но мне надо в корону передать

Прнцип тотже, в воркфлоу в основном обсуждается экспорт/импорт, аттрибуты и тд, тоже самое примерно и для короны, там мало уникального под врай.

корона прокси не видит алимбик

экспортнул все кроме точек, точнее их тоже получилось, но корона их не видет. Может кто подскажет еще какой способ?

На сайте c 12.09.2021
Сообщений: 186
Цитата rafa:

экспортнул все кроме точек, точнее их тоже получилось, но корона их не видет. Может кто подскажет еще какой способ?

Как вариант: вернуться в Гудини, нодой КопиТуПоинтс сделать на каждой точке маленькую полигональную сферу, сохранить это как алембик - будут обычные полигоны по факту, но если точек много, то и полигонов будет много. Зато просто и надёжно smiley-biggrin.gif

Читают эту тему: