Новичкам! (3ds max)

Автор
Сообщение
На сайте c 01.01.2007
Сообщений: 219
Москва
Общая информация тут

http://3ddd.ru/modules/phpBB2/viewtopic.php?t=414  
Активность: 0
На сайте c 19.08.2018
Сообщений: 5
Цитата Mirfen:
Вопрос сам по себе неслабо взрывает мозг. В UV-едиторе редактируется UV-развёртка. Полигоны там не создаются и не удаляются. Да и нет там полигонов - только их проекции на плоскость. Чтоб удалить в UV-редакторе полигон, его надо удалить и на модели. В редакторе же можно только двигать и масштабировать их. Четырьмя кнопками в верхнем левом углу.

А эту проекцию удалить нельзя?

Цитата DoCentttt:

ну, там, типа, если долго зажать мышью на скейл, - то можно выбрать скейл по вертикали или горизонтали. вот. или попытаться попасть в ту маленькую пыпочку справа внизу на пиктограмме, похожую на стрелочку белую.

благодарю.

На сайте c 20.02.2017
Сообщений: 1467
Ижевск
Цитата mindchamber:
А эту проекцию удалить нельзя?

Нет. Да и незачем это. Почитайте статьи о Unwrap UVW, чтобы понимать, что это и для чего.

Вам, может, просто сдвинуть надо какой-то полигон в редакторе? Справа есть кнопка Break. Выделите нужный полигон, отрежьте его этой кнопкой и сдвиньте в сторону.

Активность: 0
На сайте c 19.08.2018
Сообщений: 5

Я часто черчу стены инструментом Wall из AEC extended. Но сейчас столкнулся с проблемой. Привязка там работает только на 2d объекты, которые я скопировал из автокада. Привязки по вертексам, например к кубу там нету. Почему?

Делаю печную трубу.  Нужно удалить полигон, который закрыт другими полигонами. Как выделить и удалить этот внутренний полигон?

Каким способом посоветуете обрезать данную часть трубы?

На сайте c 27.03.2008
Сообщений: 704

mindchamber

первый раз вижу кто-то использует Display Cross Hair Cursor, и как?)

1) в режиме едит поли/меш на уровне полигонов выбрать и удалить, точки сшить.

2) в едит поли есть Slice plane или QuckSlice можно выбрать только определенные полигоны которые будут резаться.

если есть вопросы по работе инструмента Slice можно почитать Help(F1)

Активность: 0
На сайте c 19.08.2018
Сообщений: 5
Цитата kofsh:

mindchamber

первый раз вижу кто-то использует Display Cross Hair Cursor, и как?)

1) в режиме едит поли/меш на уровне полигонов выбрать и удалить, точки сшить.

2) в едит поли есть Slice plane или QuckSlice можно выбрать только определенные полигоны которые будут резаться.

если есть вопросы по работе инструмента Slice можно почитать Help(F1)

Да, просто я из автокада. Так удобней.

Все таки смог обрезать с помощью procutter ровное отверстие как хотел. Правда не обошлось без танцев с бубном. Обрезаемые полигоны приходилось откреплять с помощью detach. Потом выделять полигоны, по которым будет обрезаться труба. Дальше тыкаем ProCutter, жмем Pick Stock Objects и выбираем трубу. Вуаля:

Активность: 0
На сайте c 16.06.2014
Сообщений: 1

Добрый день!

Начала делать штору по уроку на youtube, там используется Garment maker, увеличиваю плотность (density).

В итоге сетка становится абсолютно неравномерной.

В чем может быть дело? (размер прямоугольника 2800*6000мм)

Активность: 0
На сайте c 30.08.2018
Сообщений: 1
Казань

Доброго дня. 

Я совсем совсем новичок.

Делаю МК Артема Куприяненко по созданию цветов (может кто то тоже делает), и застопорилась на одном моменте - на лепесток цветка накидывается эдит поли и затем unwrap uvw, и quick peel, но у меня в меню модификатора активно только peel map. Куда тыкать??smiley-sad.gif

На сайте c 12.06.2014
Сообщений: 74
Люди! Как увеличить яркость шариков в матэдиторе? )smiley-biggrin.gif
На сайте c 06.05.2014
Сообщений: 3648
Краснодар
Активность: 0
На сайте c 29.08.2010
Сообщений: 2
Москва

Добрый день,

Осваиваю сплайн моделирование, моделирую раковину. Создал сечении раковины, присоединил их к первому сплайну по очереди. Добавил модификатор «Cross Section». Выбрал тип точек «Bezier Corner». Сдела коллапс «collaps all», добавил модификатор  «Surface Modifier». Вопрос: после выбора типа точек «Bezier Corner» все сегменты стали плавными, как сделать сегмент прямым?. Я пробовал так, выделял сегмент и конвертировал его в line. Сегмент становился ровным, но после применения Surface Modifier сгенерированная поверхность все равно имела кривизну. Вариант выделить точки и конвертировать их в тип «Corner» не подходит так как с одной стороны точки линия должна остаться с кривизной с другой прямой. Можно ли выделить маркер управления точкой в режиме «Bezier Corner» и только для выделенного маркера задать положение чтобы угол стал как при типе «Corner» но только с одной стороны. Конечно это можно сделать перетаскивая маркер мышкой но может есть способ сделать это быстрее. Или например выбрать сегмент и указать для сегмента отсутствие кривизны.

09e91ab8aa02573cc44df1720704fe32.png

Цитата FAR_E_R:

Добрый день,

Осваиваю сплайн моделирование, моделирую раковину. Создал сечении раковины, присоединил их к первому сплайну по очереди. Добавил модификатор «Cross Section». Выбрал тип точек «Bezier Corner». Сдела коллапс «collaps all», добавил модификатор  «Surface Modifier». Вопрос: после выбора типа точек «Bezier Corner» все сегменты стали плавными, как сделать сегмент прямым?. Я пробовал так, выделял сегмент и конвертировал его в line. Сегмент становился ровным, но после применения Surface Modifier сгенерированная поверхность все равно имела кривизну. Вариант выделить точки и конвертировать их в тип «Corner» не подходит так как с одной стороны точки линия должна остаться с кривизной с другой прямой. Можно ли выделить маркер управления точкой в режиме «Bezier Corner» и только для выделенного маркера задать положение чтобы угол стал как при типе «Corner» но только с одной стороны. Конечно это можно сделать перетаскивая маркер мышкой но может есть способ сделать это быстрее. Или например выбрать сегмент и указать для сегмента отсутствие кривизны.

Пока поступил так: выделил сегменты, отсоединил, сконвертировал вершины отсоединённых сегментов в «corner» и присоединил обратно.

На сайте c 06.05.2014
Сообщений: 3648
Краснодар

FAR_E_R

вы если осваиваете моделироавние в  максе то изучайте полигональное моделирование, в максе многое  можно делать  но  не все  удобное  и быстрое,туда относится сплайн моделирование это некий аналог нюрбс моделирования, но даже нюрбсы лучше  строить в проф программе солидворкс или рино. У сплайн моделирования нет назначения, это выйдет плохая сетка, модель годится только для себя, и не  возможно использовать  в производстве как модели из солидворкса  или рино.

Активность: 0
На сайте c 29.08.2010
Сообщений: 2
Москва
Цитата shinodem:

FAR_E_R

вы если осваиваете моделироавние в  максе то изучайте полигональное моделирование, в максе многое  можно делать  но  не все  удобное  и быстрое,туда относится сплайн моделирование это некий аналог нюрбс моделирования, но даже нюрбсы лучше  строить в проф программе солидворкс или рино. У сплайн моделирования нет назначения, это выйдет плохая сетка, модель годится только для себя, и не  возможно использовать  в производстве как модели из солидворкса  или рино.

Спасибо большое за совет, обязательно учту в будущем.

На сайте c 16.11.2007
Сообщений: 1064
Almaty

Цитата shinodem:
У сплайн моделирования нет назначения, это выйдет плохая сетка, модель годится только для себя,

вы не совсем правы

На сайте c 06.05.2014
Сообщений: 3648
Краснодар

VladimirG

на первой картинке какой то фейк, поли явно слева, а  справа  нюрбс(видно 4х угольник но он с дугами). Но я говорил про то что модели из сплайнов на 3ддд даже не продаж, и для продакшена не экспоритуешь в  нюрбсах, это просто придаток, одна из возможностей создания моделек, в максе много инструментов которыми редко пользуются. Лицо посомтрите  на рендер и сразу поймете)  ну вы профи и сами знаете  что это балавство просто болваночки  не тянущие до про и  фотореализма

На сайте c 02.06.2018
Сообщений: 17
Планета Земля,Россия
Подскажите, как при копировании текстуры сделать так, чтобы она копировалась как самостоятельная, т.е. при изменении одной текстуры, другая не менялась?

На сайте c 16.04.2008
Сообщений: 3544
Сочи
Цитата alexsandrVVV:
Подскажите, как при копировании текстуры сделать так, чтобы она копировалась как самостоятельная, т.е. при изменении одной текстуры, другая не менялась?

Если я Вас правильно понял:

На сайте c 02.06.2018
Сообщений: 17
Планета Земля,Россия
Цитата freezemaximus:
Цитата alexsandrVVV:
Подскажите, как при копировании текстуры сделать так, чтобы она копировалась как самостоятельная, т.е. при изменении одной текстуры, другая не менялась?

Если я Вас правильно понял:

Благодарю Вас за помощь; это именно то, что я и имел в виду)

Активность: 0
На сайте c 19.06.2014
Сообщений: 13

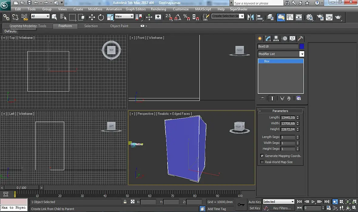
Здравствуйте! Я новичок в 3d max, сделала один интерьер, взялась за следующий и вдруг взволновал вопрос) Строю бокс в Perspective, переключаюсь в Top, максимально приближаю - в проекции видны "задние грани" бокса, т. е. он как будто повернут немного под углом, а не стоит ровно на горизонтальной на плоскости. Сначала можно подумать, что грань имеет толщину. Строю в других проекциях - бокс проворачивается по другой оси... Например строю в Top - в этой проекции все выглядит корректно, а во Front по верхней грани на же ситуация. При дальнейшей деталировке путаюсь и возникают ошибки. Прикрепляю вариант который строила в Top. Есть решение этой проблемы?

На сайте c 03.07.2016
Сообщений: 356
Так у вас не Box на скриншоте, а Editable Poly. Возможно вы уже на подуровне рёбер передвинули одно из них. Покажите тот же эффект на Box.
Активность: 0
На сайте c 19.06.2014
Сообщений: 13

Изначально это был бокс. Все выглядит точно так же. Перевела в Editable Poly специально, чтобы выделить ребра и увидеть в чем проблема. Так происходит со всеми боксами почему-то. Вот то же самое с боксом, строила в проекции Top.

Может быть заморачиваюсь, там доли миллиметра скорее всего. Но на сколько я понимаю, грани бокса не должны иметь никакой толщины. Мне кажется, что когда начинаю усложнять модель выскакивают всякие неприятности, и привязки могут срабатывать некорректно. 

Читают эту тему: Johny8838 , pkkkkk2 , Kruttsov , crosssection