VRAY 3.60.03 Не уж то?

Автор
Сообщение
На сайте c 17.07.2012
Сообщений: 94

С брутфорсом наблюдался другой глюк, змейки радиатора выглядили как будто рефлёнными и вот тогда я уже на 100% удостоверился что копать нужно в самих обьектах.

Вобщем проблема решилась , каждая змейка радиатора это отдельный обьект когда работал с геометрией упустил мелочь, забыл что клонировал их несколько раз, и оказалось что несколько копий обьектов распологались с абсолютно одинаковыми кординатами, после удаления лишних копий все рендерит отлично хоть с ирмапой хоть с брутфорсом

architect14

Если все еще интересно могу скинуть проэкт

На сайте c 04.05.2011
Сообщений: 92
Баку-Сумгаит
Цитата Lionessb:
Вобщем проблема решилась , каждая змейка радиатора это отдельный обьект когда работал с геометрией упустил мелочь, забыл что клонировал их несколько раз, и оказалось что несколько копий обьектов распологались с абсолютно одинаковыми кординатами, после удаления лишних копий все рендерит отлично хоть с ирмапой хоть с брутфорсом
Именно на это у меня были подозрения...

На сайте c 19.02.2011
Сообщений: 4171
Москва

Обалдеть, кажись пофиксил.  Пока не падает. Если интресно кому: когда то давно на этом компе стояла видео Nvidia. Потом заменили на AMD. Драйвер Nvidia был просто удален через панель управления. Сейчас я удалил его в безопасном режиме с помощью проги (дабы не сочли за рекламу, без названия, прога просто удаляет все следы видеодрайвера в системе). И denoiser заработал. В жизни б не подумал специально, перебирал всё что в голову приходит, сравнивая нормальный комп и глючный.

На сайте c 04.10.2006
Сообщений: 33
Spb
Ленз эффекты у всех корректно работают , не подвисают при изменении параметров.?
На сайте c 13.07.2010
Сообщений: 2710
Цитата alexfmos:
Сейчас я удалил его в безопасном режиме с помощью проги

года два уже пользую ddu. первое что советуют в случае косяков это снести старые дрова с дду и поставить самые свежие.

На сайте c 20.07.2015
Сообщений: 578

Цитата Lionessb:

С брутфорсом наблюдался другой глюк, змейки радиатора выглядили как будто рефлёнными и вот тогда я уже на 100% удостоверился что копать нужно в самих обьектах.

Вобщем проблема решилась , каждая змейка радиатора это отдельный обьект когда работал с геометрией упустил мелочь, забыл что клонировал их несколько раз, и оказалось что несколько копий обьектов распологались с абсолютно одинаковыми кординатами, после удаления лишних копий все рендерит отлично хоть с ирмапой хоть с брутфорсом

architect14

Если все еще интересно могу скинуть проэкт

Частая проблема. Чтобы избавиться без поисков - https://dl.dropboxusercontent.com/s/ozej7ggbj1z0obx/shot_170914_233228.png  тут ставьте 0.0001 и лучи не будут трассироваться до геометрии, а с небольшим оффсетом, что избавит от проблем такого рода.

Но конечно так лучше не делать :)

Цитата DoCentttt:
Цитата Oleg.budeanu:
а как вы хотели, с черным материалом-то?

Вот, кстати, пока трудно привыкнуть, что вирей легче рендерит светлые участки, в отличии от короны. Корона шумит же ужасно, если альбедо высокое - а вирею, судя по всему, наоборот, посветлее нравится.

В любом рендере первый совет - альбедо должен быть в определенном промежутке. VRay просто кинет больше вторичных лучей, от объектов с высоким альбедо, но фотореализма это не добавит. Но, например, можно фейковать - ставить VRayOverrideMtl и на черные поверхности ставить материал VRayGI Override посветлее.

Правда так не извращался.

На сайте c 07.12.2010
Сообщений: 124
Ребята, эта версия вирея висит у вас при рендере? У меня при рендере виснет комп на 5-15 сек, потом проходит и снова может произвольно подвиснуть, когда ему взбредет в голову. Макс у меня 2018. Есть подозрения на кривой кряк вирея. А у вас как?
На сайте c 23.09.2009
Сообщений: 7369
Киев
Цитата kopchenuj:
А у вас как?

А мы галку ставим на low proiority в систем сеттингс.

На сайте c 07.12.2010
Сообщений: 124
Цитата DoCentttt:
Цитата kopchenuj:
А у вас как?

А мы галку ставим на low proiority в систем сеттингс.

Попробую! Спасибо!

На сайте c 15.12.2014
Сообщений: 238
почему по другим движкам нет таких вопросов ?
На сайте c 24.11.2009
Сообщений: 4871
Москва
Цитата Lionnoir:
почему по другим движкам нет таких вопросов ?

Патамушта к тому моменту уже умеют отключать/добавлять ядра для каждого конкретного процесса

На сайте c 20.07.2015
Сообщений: 578
Цитата a.timofeev:
Цитата Lionnoir:
почему по другим движкам нет таких вопросов ?

Патамушта к тому моменту уже умеют отключать/добавлять ядра для каждого конкретного процесса

Какуя чушь.

Любой рендер на данный момент - многопоточный и асинхронный, что значит он использует все доступные ресурсы и выполняет задачи параллельно (в отличии от самого 3dsmax, который использует одно ядро и многие функции которого не асинхронны).

Причем некоторые работают более эффективно (потребляя все ресурсы), некоторые - нет. Вот VRay из тех, которые потребляют все доступные ресурсы, но при этом ест не очень много памяти.Другой вопрос насколько ваша версия Windows и ваши настройки системы оптимизированы под 100% нагрузку, настройки swap файла, да и сама версия Windows.

В данном конкретном случае нужно, опять же, знать свой инструмент. Большинство проблем "подвисания" перед рендером - неправильно настроенная сцена, менеджмент памяти и т.д. Достоинство VRay в его гибкости - практически любая проблема - не умение настраивать и не знание этих самых настроек. Не хотите разбираться - переходите на Corona или FStorm :) Хотите разобраться - добро пожаловать в оффициальную документацию  ну и уроки там всякие.

Активность: 0
На сайте c 17.08.2014
Сообщений: 2

привет у всех сбрасываются настрокий Vray-rt  при запуске сцены повторно

https://yadi.sk/i/Pcs4Smam3Poumg  

На сайте c 24.11.2009
Сообщений: 428
kiev
а линз эффект у всех нормально работает ?
На сайте c 19.02.2011
Сообщений: 4171
Москва
Цитата Filqwerty05:
а линз эффект у всех нормально работает ?

Вы о чем конкретно? 

Мне не нравится в 3.6 что там теперь расчет яркости идет по финальной картинке, а раньше был спец слой в линейном пространстве, там яркость обрезалась на много удобнее. И плюс эффект теперь ни фига не видно, очень слабо.

Цитата Filqwerty05:
http://joxi.ru/1A5vz41TKRyw0r    это картинка в 3,3 вирее ... в 3,6 не могу такого блика добится ... вот и думаю может я гдето туплю ... или вирей https://www.youtube.com/watch?v=LZz_d5KNL8g& ;feature=youtu.be&t=186  т к в этом видео все норм ..

Совершенно верно. В 3.2. расчет шел по линейному пространству, потому блик был яркий. Сейчас идет по финальной картинке, и его ни фига не видно. 

Пример. Reinhard 0.3. Обрезка intensity 1.0. Первый шар вообще не подцепился, т.к. там цвет 0.979. Но это в финале, а раньше был слой с линейным цветом, и он бы горел во всю. И это на черном фоне, что обычно не так. И в 3.2 я ставил lightmat не более 10.

Вот тоже самое, но уже в linear без подавления highlight. 

Все равно довольно слабо. Это в настройка стоит максимум wight - 100.

Вот такая печаль. Если кто пользуется, поделитесь, может есть хитрость. 

На сайте c 24.11.2009
Сообщений: 428
kiev

http://joxi.ru/LmGGEx4tRzNvpm 

https://youtu.be/LZz_d5KNL8g?t=95 

вроди по видео все должно работать ... 

На сайте c 19.02.2011
Сообщений: 4171
Москва
Filqwerty05, в видео наверное linear, ну и может это какая то "правильная" версия.
На сайте c 24.11.2009
Сообщений: 428
kiev
я тоже думаю т к  у нас не лицензия то все может быть ... что то не до ломали ..
На сайте c 14.11.2008
Сообщений: 141
Народ, а есть у кого для V-Ray 3.60.03 для 2014, прошерстил всю тему, та ссылка, что есть не работает уже.
На сайте c 07.06.2010
Сообщений: 3

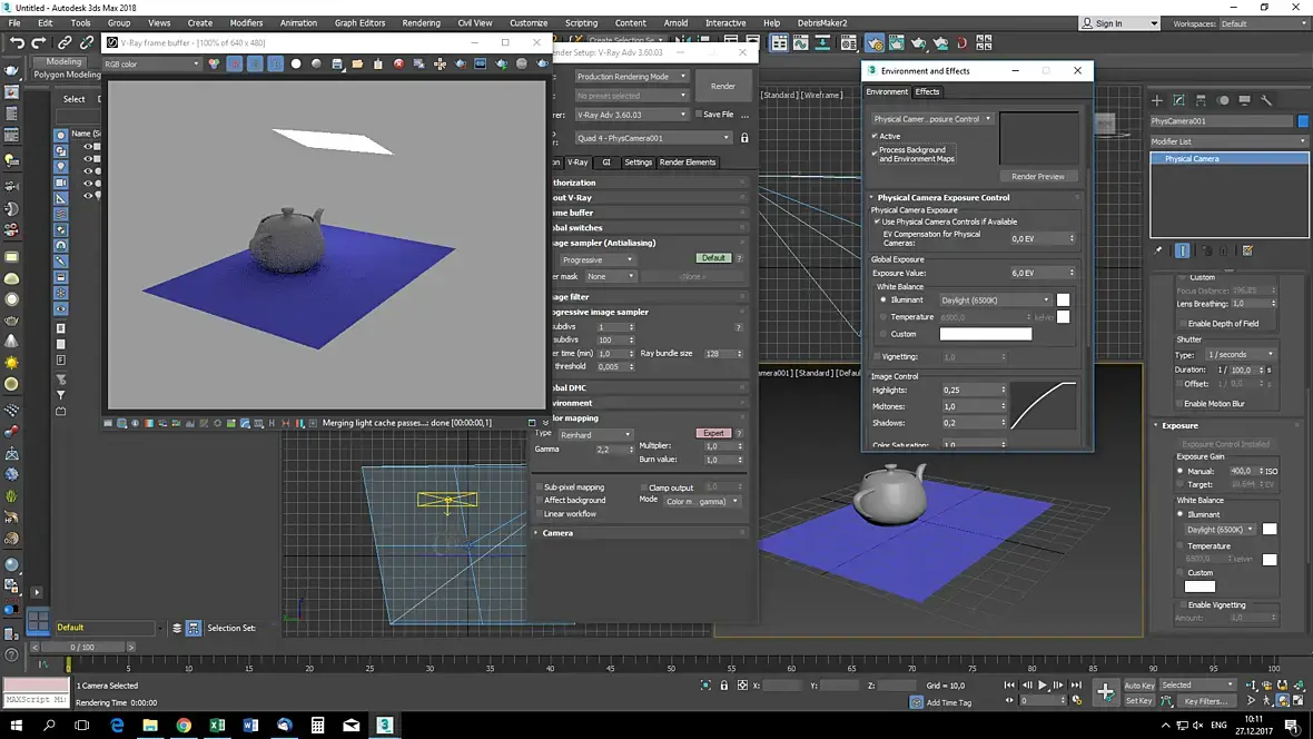
помогите разобраться: в 16м максе+3.0 вирей : при рендере вирей физ.камерой- можно было исключать бекграунд в колормаппинге.

в вирей 3.60.03(макс 2018) -вирей камеры нет, при использовании физ.камеры и активации exposure control , не выходит исключить фон-он зависит от настроек освещения/камеры :(  . флажок affect background не влияет .

как исключить фон при использовании физ.камеры в вирее +exposure control ?

Читают эту тему: