WIP | ManOnlyOne (WorkFlow)

Автор
Сообщение
На сайте c 24.04.2010
Сообщений: 940

Причем здесь желчь? Критику воспринимайте адекватно. И да, я считаю, что необоснованный полигонаж - это зло.

На сайте c 14.12.2014
Сообщений: 209
Москва
Цитата nomaxi:

Причем здесь желчь? Критику воспринимайте адекватно. И да, я считаю, что необоснованный полигонаж - это зло.

Ну так, и сказали бы, что нужно сократить количество полигонов, 

и может еще способ подсказали хороший) 

Да, раз уж вы опытный моделлер, подскажите от чего так файл раздуло? от количества полигонов или просто от количества элементов?

На сайте c 16.02.2015
Сообщений: 456
Интернет
Цитата ManOnlyOne:
На каких элементах можно сэкономить полигоны?

даже при таком полигонаже 16 миллионов быть не может. Мерджите в чистую сцену, ищите мусор. Перед переводом в ОБЖ снимайте все турбосмузы.

На сайте c 24.04.2010
Сообщений: 940

На сайте c 20.02.2017
Сообщений: 1467
Ижевск
nomaxi, то не лайтмеш - это корона так IES'ку показывает
На сайте c 14.12.2014
Сообщений: 209
Москва
Цитата booka80:
Цитата ManOnlyOne:
На каких элементах можно сэкономить полигоны?

даже при таком полигонаже 16 миллионов быть не может. Мерджите в чистую сцену, ищите мусор. Перед переводом в ОБЖ снимайте все турбосмузы.

Оказалось что в основном проблема был накрученном lathe до 32, и Shell на всех элементах 

На сайте c 20.02.2017
Сообщений: 1467
Ижевск
А где там шелл-то понадобился? о_О
На сайте c 14.12.2014
Сообщений: 209
Москва
Цитата Mirfen:
А где там шелл-то понадобился? о_О

не скажуsmiley-biggrin.gifsmiley-biggrin.gif

Цитата nomaxi:

Сделал ретоп сетки, сократил ее в 10 раз

и размер файла уменьшился существенно, тоже примерно в 10 раз

но файл obj, все же остался довольно тяжелым 70mb, буду fbx прикреплять он легкий получился 

На сайте c 24.05.2009
Сообщений: 10882

На вот этих длинных прутьях 8 граней с группой сглаживания самое то. На местах крепления патрона тоже 12-16 максимум. Вы когда моделите, примерно смотрите с того расстояния, с которого будет смотреться эта люстра. А для любителей клоузапов, накрутите пару лупов, что бы можно было если че турмосмуз кинуть и все.

Вот здесь Вы точно не увидите разницу. Между 12-16 и тем что сейчас у Вас. Зато вьюпорт оценит сразу.

На сайте c 24.04.2010
Сообщений: 940

Уважение к людям, которые не бросают начатые дела. А то здесь пишешь, пишешь, а толку ноль. После этого никакого желания что-либо советовать. Так что, если обидел - извиняй.

Еще совет - сохраняйте не в OBJ, а в FBX. В последнем хоть настройки матов сохраняются.

На сайте c 24.05.2009
Сообщений: 10882
Цитата nomaxi:
в FBX

FBX часто не открывается у модератора. Постоянно с ним геморрой. На старом компьютере поставил все максы до 2009-го, проверяю. Везде открывается. Скидываю на модерацию. И... Модель отправлена на доработку, причина не открывается fbx, ну и куча ссылок где почитать как готовить модель. Записываю видео как у меня этот фбх открывается, не волнует, переделывай. Поэтому я делаю обж и если еще место остается, то фбх. Хотя не исключаю, что экспортирую в фбх криво.

На сайте c 24.04.2010
Сообщений: 940
Я же не учел, что делается в короне. А корона только с 2011 версии поддерживается. Так что можно и обж, и сохранять в самой ранней версии, которая позволяет рабочая версия макса.
На сайте c 14.12.2014
Сообщений: 209
Москва

Цитата nomaxi:
Я же не учел, что делается в короне. А корона только с 2011 версии поддерживается. Так что можно и обж, и сохранять в самой ранней версии, которая позволяет рабочая версия макса.

Моделька прошла модерацию) 

дали LT ) что тоже хорошо) 

Спасибо за советы) 

Привет, ребят нужен совет модельера

 

начал моделить проектор 

как сделать дыкри боковой части, чтобы сохранить 4х угольную сетку?

Попробовал с помощью карты opacity сделать, но не красиво получилось и не реалистично

На сайте c 14.11.2015
Сообщений: 52
Алматы
Цитата ManOnlyOne:
Вообщем пошел на курсы

Приветствую! Подскажите пожалуйста к кому записались и если можно ваше мнение о них.

На сайте c 26.05.2015
Сообщений: 95
Россия, Магнитогорск
Цитата ManOnlyOne:

Цитата nomaxi:
Я же не учел, что делается в короне. А корона только с 2011 версии поддерживается. Так что можно и обж, и сохранять в самой ранней версии, которая позволяет рабочая версия макса.

Моделька прошла модерацию) 

дали LT ) что тоже хорошо) 

Спасибо за советы) 

Привет, ребят нужен совет модельера

 

начал моделить проектор 

как сделать дыкри боковой части, чтобы сохранить 4х угольную сетку?

Попробовал с помощью карты opacity сделать, но не красиво получилось и не реалистично

Как вариант - увеличить плотность сетки там, где должны быть дырки, после чего выдавить полигоны в нужных местах и сгладить их Chamfer-ом. Это немного утяжелит модель, но зато реалистично будет. Ещё вариант - дисплейс-карта. Модель не утяжеляется, но для нужного результата придётся взять в руки бубен.
На сайте c 14.12.2014
Сообщений: 209
Москва

Цитата dolfin:
Цитата ManOnlyOne:
Вообщем пошел на курсы

Приветствую! Подскажите пожалуйста к кому записались и если можно ваше мнение о них.

У Артема Куприяненко проходил курсы. В целом хорошие курсы, vip брал пакет, но это лишнее. Если будет брать то достаточно medum пакета, там все самое нужное.

Продолжаем моделинг проектора

На сайте c 15.07.2012
Сообщений: 73
Ростов-на-Дону
думаю, если удалить, потом сделать еще раз, а потом пару раз повторить, то все получится. Направление верное.
На сайте c 14.12.2014
Сообщений: 209
Москва

Цитата reightar:
думаю, если удалить, потом сделать еще раз, а потом пару раз повторить, то все получится. Направление верное.

Как говориться, спасибо за "поддержку" и совет "по делу"

Продолжение моделинга

разбил на элементы, добавил шов

замоделил колесико и обрамление вокруг него

Ребят, подскажите как делать более выгодную подачу модели?

вышло кстати не так уж много полигонов

polys: 138 297

verts: 80 977

На сайте c 26.05.2015
Сообщений: 95
Россия, Магнитогорск
Приветствую. Я в предметной визуализации дуб дубом, но некоторые моменты всё-таки задевают глаз. На первом рендере экран забирает на себя очень много внимания. Во-первых, из-за размеров, во-вторых - из-за цвета. Может быть, стоит показать только часть экрана? Плюс картинку не такую сочную. На третьем рендере несколько смущают круглые отражения (или блики?). Продольные отражения прямоугольного типа, на мой взгляд, пришлись бы уместнее - но тут уже дело вкуса. На всех рендерах объект сливается с окружением. Желательно бы сделать плоскость под объектом ещё темнее. Сама модель же выглядит очень лаконично и корректно, качественная работа.
На сайте c 14.12.2014
Сообщений: 209
Москва

Спасибо) Всем кто дал обратную связь) 

Проектор прошел модерацию)

Давно ни чего сюда не публиковал) Вообщем сделал на заказ модель вот такого уличного фонаря. 

На данный момент у модели 276 591 polygon

Идея сдать 2 модели

Hight poly оставить так как есть

и Low poly сильно сократить полигонаж

Делаем очень агрессивную оптимизацию 

Убрал резьбу на болтах, так как данная модель предположительно будет использоваться в экстерьерных сценах. И скорее всего копий этой модели должно быть много.

Уменьшил количество полигонов чуть больше чем в 7 раз.smiley-biggrin.gif

Так же думаю объединить объект в единый editable poly объект.

Как один сложный объект грузит сцену меньше чем этот же объект разбитый на части.

В продолжение оптимизации

Вот такой Мульитиматриал получился при объединении. 

до

Структурировал его руками. Просто создал новый мультиатериал и назначил заново на объект.

Еще сильнее уменьшил полигонаж уже 15 556 а это уже в 17 раз меньше первоначального.

Теперь буду оформлять все для загрузки уже в модели

Ребят подскажите, что такое Particle View? Как его удалить из сцены? 

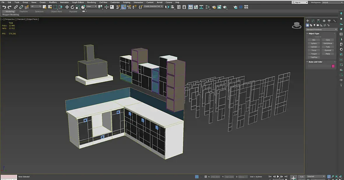
Готовлю следующую модель для загрузки.

Сделал все возможные фасады для этого типа кухни предусмотренного производителем 

Коллеги подскажи что то не так с превью? 

Какая то система стала ужасная. Кидают в исправление модель. Пишут шаблонный ответ. Ни чего не понятно. 

Вообщем разрешись проблема с превью.

Просто в ФШ, автокоррецией выровнял фон. И теперь фон не имеет ни каких оттенков. 

Моделька кстати прошла на LT smiley-yahoo.gif

Читают эту тему: zeroid , x-ender , Denis_21