Заказ на визуализацию параметрической лавки на днях пришел, вообщем
думаю что хорошей модельке пропадать на днях доработаю и тоже загружу







Вот такая моделька завалялось с прошлого проекта. Как думаете, стоит ее доделать и залить на 3ddd?


Повышение 
Для новой модельки пришлось приобрести объект в натуре

Планирую снять с него 3d скан, и сделать ретопологию

Скан готов, тяжелый 3.5млн. полигонов. Но за то пропорции переданы идеально 1к1
Вот с помощью вот такого сканера было произведено сканирование

Уже получилось уменьшить до 366 000 polys , за счет optimise, дальше буду уменьшать полигонаж,
с помощью quadremasher, выделяя участки где по максимуму нужно сохранить детализацию.
В процессе, выглядит как вандализм на скульптуре 


3.300 0000 polys - 347 000 polys - 202 000 polys

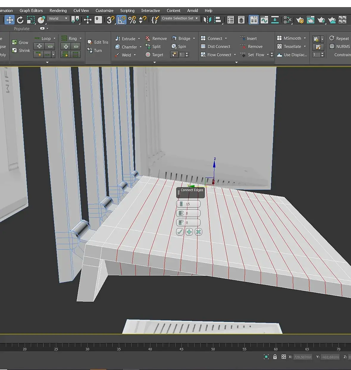
Ребят, что скажите по сетке?
202 000 полигонов вышло, если ниже делать детализацию, тогда начинает плыть левый глаз.

3.300 0000 polys 347 000 polys 202 000 polys
Как мне подсказал умный человек AlexHappy , лучше ретоп делать в zbrush. А дальше запечь Normal map.


Наконец получилось опять вернуться к 3d моделированию Показываю workflow текущей модели







Модерация пройдена 

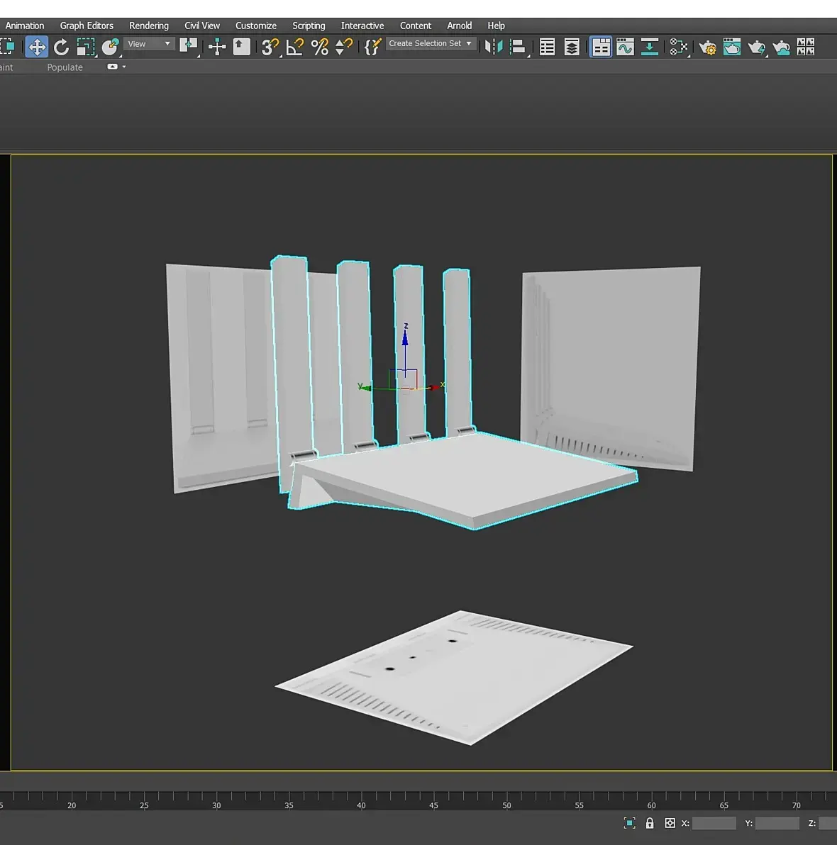
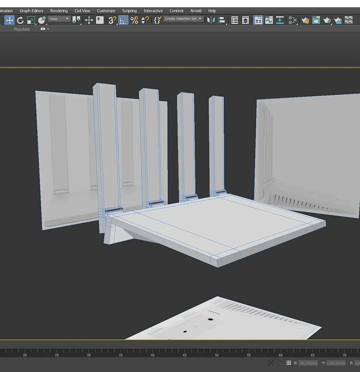
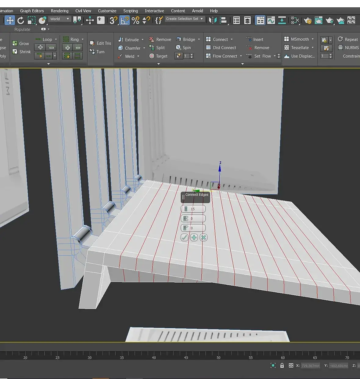
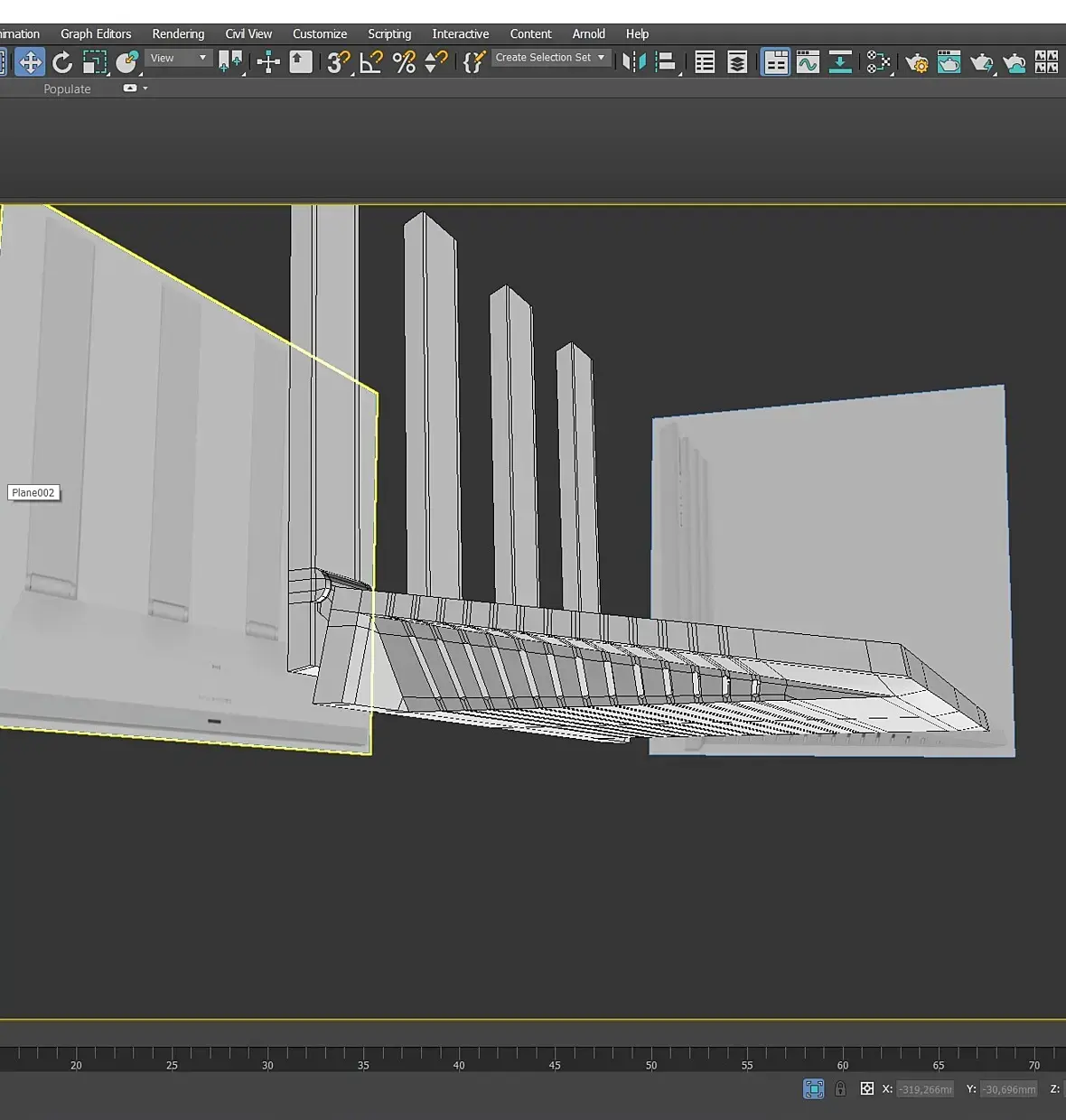
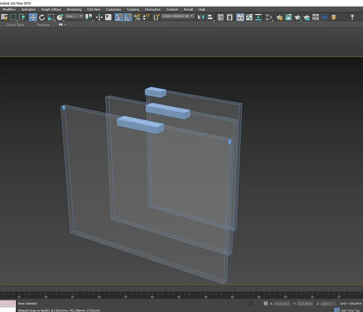
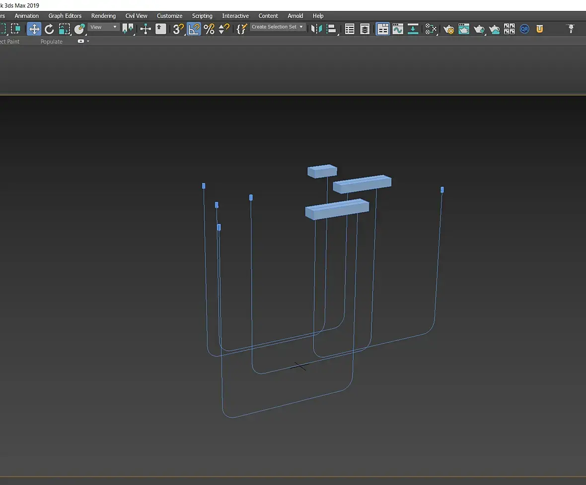
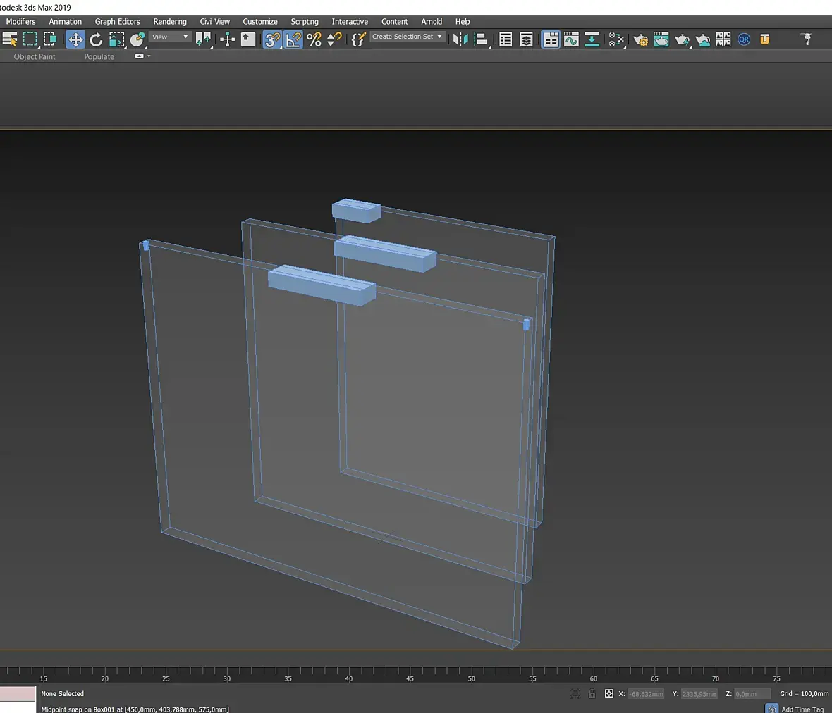
Итак приступим к следующей модельке.Вернулся к кухни "Мария" которую уже около года мучаю
Все никак не могу доделатьРебят, как думаете по для кухни по компонентам достаточно?

На заденем фоне представлены все возможные варианты фрезеровки фасадов данной серии кухоньЛистик с размерами раздобыл у представителя кухонь "Мария"

Уже ранее встречал такой формат подачи в одной из купленных мною моделей. Очень удобно в работе. Посмотрим, что на это скажут при модерации 


Опять появилось время, начал новую модельку



Моделинг мультиварки был заброшен... И после большого перерыва все же нашёл в себе силы продолжить моделиг на 3d стокиВдохновение послужила вот эта люстра Процесс создания 3d модели

Ставим габаритные размеры

Опираясь на курс от Alexhappy стараюсь не соблюдать равномерную плотность сетки на модели

На сегодня хватитзавтра продолжу работу с материалами и созданием превью




А, как сложно на тонкие люстры делать превью...
В итоге остановился на сером фоне
Закинул на модерациюПожелайте мне удачи 

Завернули модельку...
Итак, я достаточно отдохнул, от прошлых неудач
Подготовил новую модельку

Надеюсь не завернут во free

Пожелайте мне удачи)
Офигеть)
С первого раза без правок 

Воодушевлённый успешной модерацией
И получением значка 3d моделлер 3й степени
Приступил к новой модели

Workflow|
